房地产税路线图推演:全面推行将带来怎样的影响?(组图)

要点:

9月7日,全国人大常委会首次确认“房地产税法拟5年内提请审议”,结合近期国地税合并改革以及深圳积极探索处置小产权房转正历史遗留问题的最新进展。据此推测,全面推行房地产税的相关准备工作正在加速。

另据沪渝两地试点方案、国外实施经验及公开媒体报道推断,未来房地产税制度设计及操作实施层面有可能将具有以下特点:1.以家庭(户)作为征收单位、以评估(交易)价格作为计税依据;2.设置家庭人均免税面积、采用累进税率,以保障居民基本住房需求;3.坚持一城一策原则。房地产税的全面推行将对中国经济社会产生深远影响。

对地方财政的影响:房地产税将终结土地财政,但从沪渝两地试点情况来看,对持有环节征税在短期内有可能难以取代对建设环节征税和土地出让金。

对房产资产的影响:短期会影响存量房市场供求预期,持有多套房产者可能会选择抛售,而购房者可能选择观望,短期或造成供求失衡、资产价格下跌,对新房增量市场的短期影响也主要在于终端需求观望预期;长期看,核心资产优势将更加明显。税收是打进供求之间的楔子,但这个楔子是有偏的,开征房地产税对供求双方的影响并不等同,这取决于市场势力也即成本转嫁能力。若以房屋交易中介费分担比例为工具变量,可知一线城市、人口净流入城市、经济发达地区为卖方市场,这些地区的房产可称为核心资产,因为卖方具有将税收(中介)成本转嫁出去的市场势力;而三四线城市、人口净流出城市以及经济欠发达地区卖方转嫁税收(中介)成本的能力较弱,故对非核心资产征税将导致资产价格下跌——税收会侵蚀租金从而影响房地产资产的现金流贴现价值。同样,住房租赁市场也面临上述问题。此外,如果房地产税税率设计执行一城一策,则城市间税率差异也会影响居民资产配置决策,不同城市间也存在竞争关系。由此可见,开征房地产税将引起居民资产重配,这个过程将来带资产重新询价。

对资本市场的影响:如果出台时间或者税率方案超出市场预期,短期可能对房地产及其产业链相关行业造成冲击,但从长期来看,房地产税将重构行业逻辑,相关公司项目定位、区域定位等都将受到房地产税的影响。此外,房地产税的出台还将利好住房租赁类上市公司。

正文:

1、房地产税推进进程在两会后明显加快

7月16日,在2018年上半年经济情况发布会上,毛盛勇回答了记者关于房价的提问。他讲到“从房地产下一步发展情况来看,中央一方面进一步加强和完善宏观调控,同时,从供给侧进一步发力,包括加快促进房地产税相关政策举措……促进长效机制建设……”。这是中央将加快实施房地产税的信号,据此推断,房地产税的到来可能会比预期要早。

改革开放以来,随着房地产行业的发展,我国房地产税制的改革进程不断推进:2003年中央首次明确提出将在条件具备时对不动产开征统一规范的物业税;到2010年,发改委就深化财税体制改革首次提出房地产税 改革;再到2011年在沪渝两地进行试点,房地产税相关配套措施不断推进。15年间,这一税种不仅经历了从物业税到房地产税的概念嬗变,其具体内涵,功能定位,征收配套措施等内容都随房地产市场形势的变化而不断发展。广义房地产税包括房产流转过程中的契税、交易税等中间税,以及房屋持有环节中的财产税。房地产流转税目前已有完善的征税规定机制本文不做讨论,本报告讨论的房地产税指的是狭义房地产税,即对持有环节中房屋征税。

两会后,房地产税推进速度明显加快。2018年两会释放明确信号:房地产税今年不会落地,但相关工作将会加快推进。3月4日,全国人大一次会议发言人在谈及房地产税立法进展时,表示法律草案正在加快起草。李克强总理在政府报告中也明确指出,稳妥推进房地产税立法是今年的重点工作之一。两会闭幕后,房地产税立法进度及相关配套措施推进明显加快。

房地产税推进正按“立法先行,充分授权、分步推进”原则开展。自2017年12月份房地产税工作基本原则提出以来,立法工作与相关配套措施有序推进,并取得一定进展。

“立法先行”明确了房地产税改革工作必须在一定的法律框架下进行。2013年11月份,中央官方文件首次明确提出要加快房地产税立法,并推进改革。2014年,党的十八届四中全会对全面依法治国作出部署,并明确加快重点领域立法,“先立法后改革”的思路就此明晰。今年两会之后,房产税立法工作明显加快,法律草案已在系统内征求意见,并拟在本届人大常委会任期内提请审议。

今年9月7日,全国人大常委会召开立法工作会议,首次确认“房地产税法拟5年内提请审议”,市场普遍猜测房地产税立法将有所推迟,而我们认为这正是房地产税正在加快推进的确认之一。首先,根据立法程序,提请审议是其中最为重要的一个环节,表决和公布在程序上相对简单。其次,这里的“5年”指的是本届人大常委会的任期。再次,房地产税立法工作在此次立法规划中被纳入执行效率最高的一类项目中,属于条件较为成熟的一类立法规划,上一任期中一类项目执行率高达74%。

“充分授权”要求在统一立法框架下,将一些操作权限授予地方。此前的房地产税改革试点工作就充分体现了这一原则,沪渝两地根据国务院常务会议的精神,结合自身发展情况各自设计征税管理细则。

“分步推进”要求房地产税立法征收过程中相关配套措施应及时跟进,从而保障工作整体有序进行。两会过后,房地产税相关配套措施推进进度明显加快。4月,自然资源部和税务总局表示将不动产登记信息和税务信息互联互通,为后续房地产税征收提供数据支持。6月,不动产登记实现全国联网。7月,国务院提出针对房产交易进行登记。预计房产价值评估体系也将适时推出。



目前已基本具备房地产税征收的软硬件条件。房产登记信息与税收信息互联互通是征收房地产税的技术条件,2018年以来不动产登记加快推进,现已实现全国联网,房产信息透明度和实时程度不断提高,基本具备房地产税征收的技术条件之一(小产权房的确权也是征收房地产税的技术条件之一)。房地产价值评估体系是征税过程中极其重要的一环,目前房产价值评估体系正在紧锣密鼓的制定当中,由于各地方曾或有或无的出台过房价限价等政策,房价限价背后也有一套严密的评估体系及数据库,在有过经验的基础上,房产价值评估不会成为一道难以跨越的门槛。在房价全面平稳的情况下,房地产税政策即可适时推出。从上半年立法工作进度来看,2018年将是房地产税立法工作的提速年,也预示了房地产税的到来可能会提前。



2、借鉴试点城市及国外发达国家,房地产税可能征收细则

结合沪渝两地试点情况、国外美日韩德四国以及相关媒体报道,预计未来房地产税可能按照以下细则征收。

2.1征收对象

以家庭(户)为单位,根据家庭产权房的套数和面积进行征税。房屋套数多和面积大的家庭将会纳更多税,依据家庭具体情况设置住房刚需套数或面积,以保障家庭的权益。

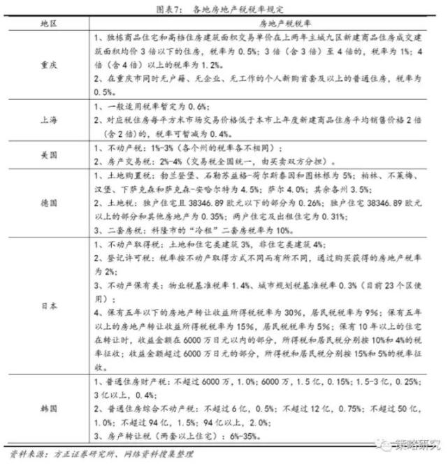
世界各国房地产税征收对象均针对持有者的持有目的不同而设定征收细则。以中国沪渝两地试点为例,上海对于本地户籍针对自住的“首套”不征收房地产税,而只是针对投资或其他用途的“第二套住房”征税。重庆地区只是对大型别墅及高档住房征税而对普通住房则不征收房地产税,由于沪渝特殊的地理位置以及相关房地产税的力度,这两地试点对于全国房地产政策指导意义远大于现实意义。

美国联邦政府允许人均两套合理住房,而按照居住时间长短区分首要住宅和第二套住宅,首要住宅拥有利息抵税权以及更优惠的贷款利率,第二套住宅没有以上优惠但是与首套住宅享有同样的低房地产税政策。除此之外分为假日房、出租房、投资房,由于这类房产不属于美国国税局对自住房的定义,所以对于这类房产则需要征收更高额的房地产税。

德国政府规定自有自用的住宅不需要缴纳不动产税,只需要交纳住宅基地土地税,而对于其他目的如交易、出租的房产,则需要交纳评估价值1-1.5%的不动产税和3.5%的土地交易税,租金收入则需要交纳25%的资本利得税。

与重庆类似的是韩国房地产税政策,普通物业税针对所有不动产持有人按照每年政府公布的远低于市场价和相对较低的税率交纳,而综合房地产税主要针对价值较高的土地和住宅物业产权人,住宅包括房屋所隶属的土地。根据规定房产总价值超过9亿韩元的家庭除了要交物业税还要额外缴纳综合房地产税从0.5%-1%不等。

日本固定资产税实行宽税基、低税率的原则,所有固定资产持有者均以土地、房屋和折旧资产为基础交纳税款。地产持有者每年需要交纳1.4%的物业税以及0.3%上限的都市规划税。为缓解社会矛盾和体现公平课税的原则,日本政府针对物业税和都市规划税也有以住宅用地的大小和建筑新旧程度的不同而制立的减免制度。估价低于30万日元的土地和估价低于20万的建筑免征物业税。



2.2免税条件

设置人均免税面积,根据两地试点情况及国外施行的免税经验,预计在30到60平米范围内,不同地区有所不同。

各地的房地产税减免条件各不相同,常见的是对首套房以及一定面积或价格以内的部分进行税收减免,以保障必要的住房需求。部分地区直接对首套住房进行不同程度的税收减免,例如上海对本地市民的首套住房免征房地产税;美国各州都对首套住宅有房地产税收减免;德国二套房税的存在变相对首套住房进行了税收减免。

税收减免的另一个特点是对一定面积或价格以内的部分进行税收减免,例如重庆试点规定已有的和新购的应税住房存在不同免税面积;德国对税基低于2500欧元的部分免土地购置税;日本对估值20万日元以下的建筑免物业税。这两种方式的税收减免,使得税负主要集中在多套房和房屋面积超过一般需求的房主身上,有利于保障必要的住房需求,同时抑制投机性房产需求。



2.3 记税基础

以交易价格或评估价格为基础。目前来看,评估体系并不能成为阻碍房地产税进程的门槛。

世界范围内计税基础普遍根据房地产评估价值计算,个别情况则依据交易价值判断。以交易价格计算的,以沪渝为例,在没有健全的评估体系条件下,两地计税依据暂时分别以交易价格的70%和全部交易价格计算,但是由于交易价格只是房产的历史价格并不能准确的定义当前价值。因此两地政府均在政策中提及待房地产评估系统更加完善时,应当改用房屋评估价值取代房地产交易价格作为计税依据,评估值可以更加准确的反应房屋的当前价值。

美国房地产税经历了2个世纪的发展,现在已经形成了一套较为完善的房地产税收以及评估政策。各州均以评估值为计税基础但是又由于各州政策不同估值周期则分为1-10年,主要分为年度重估、全周期重估、部分重估。年度重估指每年对所有不动产重新评估,全周期重估则是平均2-10年/次,而部分重估则是在全周期重估的基础上每年固定重估部分不动产。

德国则是以地方政府季度评估的土地价值(统一值)为基础交纳土地税,统一值由1991年制定的的评估法作出规定,具体由当地财政局确定。财政局根据每个土地所有人上报的住宅明细。依照1964年1月1日(东德地区依照1935年1月1日)的市场价值进行计算评估,得出统一值并告知土地所有人。由于评估是按照1964年1月1日的市场价值计算,而建筑市场价格从1964年至今每年上涨7%,所以统一值平均只是目前真正市场价格的二十分之一。

韩国是以住宅及土地的市场标准价值交纳物业税和综合房地产税。韩国政府每年评估土地、建筑物、住宅的标准价值而该价值往往低于市价,并在每年的6月1日公布。

日本房地产计税依据则是以土地鉴定委员会记录在固定资产总账上的评估价格作为计税依据,从1958年起,为了保证税负稳定和简化征收手续,原则上每三年对其纳税价格评估一次。



2.4 征收税率

可能采用累进税率,家庭首套房税率较低,产权房越多,税率越高,但有最高税率。

累进税率更能体现公平原则,各地普遍使用累进房地产税率,以抑制投机性房产需求和稳定房地产市场。累进税率与比例税率相比,更能体现公平税负、量能负担的原则,能使纳税人的负担水平与纳税能力相适应,有缩小贫富差距的作用。累进的房地产税率使得产权房越多,价值越高的住房所有者纳税税率越高,从而能够助于抑制投机性的房产需求,稳定房地产市场,各地的房产相关税率普遍都有明显的累进特点。

目前,重庆和上海实行的房地产税率都直接根据交易价格进行累进,以重庆为例,独栋商品住宅和高档住房建筑面积交易单价在上两年主城九区新建商品住房成交建筑面积均价3倍以下的住房,税率为0.5%;3倍至4倍的,税率为1%;4倍及以上的税率为1.2%,属于典型的阶梯征税。

德国的税率累进主要体现在土地税上,独户住宅且价值低于规定的部分土地税税率为0.26%,超出部分和其他房地产则为0.35%。同时德国二套房税的存在,相当于首套住房所有者该项税负为零,也体现了税率累进的特点,并在一定程度上抑制了个人多套住房的需求。

日本房产取得和保有税没有阶梯收税,但房地产转让收益所得税税率是累进的, 保有10年以上的住宅且收益金额在6000万日元以内的相对超出部分,所得税和居民税分别低5%和1%。

韩国的普通住宅财产税和综合不动产税均实行阶梯税率,直接而且明显地体现了累进特点,同时对两套住房以上的房产交易征收房产交易税,以抑制投机性房产交易。




2.5 一城一策

一城一策:未来房地产税的征收可能会赋予地方政府选择税率的权限。在实行累进税率的前提(类似重庆)下,不同城市可实行不同税率标准。为获得最大的税收收入,地方政府可能会采取低税率、宽税基的策略以扩大税源。延续房地产行业调控“一城一策”思路,不仅能有效的实施中央政府的房产政策也能促进地方政府的税务征收效率。

在2013年国务院发布《国务院办公厅关于继续做好房地产市场调控工作的通知》中强调“当前房地产调控的关键时期,要从根本上调整或完善调控思路,当务之急是对地方政府依赖和推行的土地财政进行整治,最好的办法是加快顶层设计,中央政府将本该归国家所有的土地批租权从地方政府手中收回来,同时设计合理的允许地方政府征收的新税种如房地产税等。”

至2016年,国家发改委政策研究室发布消息针对楼市存量过大的问题,要因城施策、发放购房补贴、一二线城市扩大新增用地等政策。“一城一策”成为房地产市场调控的新思路。

由于各地房地产适用面积、住房增量存量、人口结构的种种差异,“一城一策”能高效地征收地方税务。以美国为例,房地产税征收主体是州政府、市政府和学区,经过长期的运作和调整,目前已经形成了较为完善的税收政策体系。各个州以及州内各县市征收房地产税的标准都不同,税率分布在1%-3%不等,并且每年都会根据地方政府的预算需求而改变。同时,不同地区每年征收房地产税的频率也不一样,例如费城每年只征收一次,而新泽西州则每年征收4次。由于美国的房地产税税率由地方政府根据各级预算来制定,而预算应征收的房地产税与房屋计税价值总额(政府定期评估房屋的市场公平价格)每年都有变化,因此各地房地产税税率每年都不同。

德国的土地购置税在各州标准不同,从3.5%到6.5%不等。购房后,房屋所有人每年还需要缴纳土地税。土地税为地方税种,其标准由地方制定,并由城镇自行支配。

日本不动产包括主要由物业税和都市规划税两部分组成。物业税是地方税,日本《地方税法》规定,各级政府自行征管本级税收,立法权归国会。该法案保证了各级政府有相对独立的财源并且合理的解决了地方房地产税征收效率问题。

3、房地产税政策对地方政府财政的影响

3.1存量房时代到来,房地产税改革迫在眉睫

根据党的十九大关于“深化税收制度改革,健全地方税体系”等要求,房地产税是中国地方财税体制改革的重要组成部分,它将作为未来我国地方政府税收稳定支柱取代不可持续的土地出让金等。推进房地产税对实现“将间接税为主的税制向直接税为主的税制转换”这一财税改革目标具有重要作用,它使得公民取代企业成为纳税主体,有利于建立更稳定的地方税收体系、培养公民的纳税意识,能够更有力地促进实体经济的发展。

一二线城市住房新增用地不足,新建商品房供不应求,已经进入存量房时代;而三四线城市在经历库存去化周期后,购房需求得到进一步满足,购房能力逐步削减,增量房时代已不可持续。

从存量数据看:根据国家统计局最新公布的数据,2016年城镇人口为7.93亿人,人均住房建筑面积为40.8平方米,商品房均价7476元/平方米。由此估算,城镇住房面积共计323.533亿平方米,城镇住房总价值约为241.9万亿元,这仅是2016年末的数据,暂未考虑2017年后房价的上涨。如果考虑到2017年至今的房价涨幅,一线城市,如北京、上海、广州、深圳在2017年初以来房价分别上涨9.14%、8.75%、50.72%、6.63%;部分二线城市如杭州房产热炒,2017年初至今房价涨幅24.12%。成都房产投机氛围浓烈导致政府限价,2017年初至今房价涨幅39.93%。重庆上涨67.51%;此外三四线城市由于货币化安置,房价大涨远超50%,综合保守估算目前城镇房产价值已高达至少350万亿,已超过GDP规模4倍。2017年商品房销售额为13.37万亿元,仅占全国住房总价值的3.82%。从新建房屋竣工面积角度来看,自1999-2017年,全国房屋竣工总面积已达128.1亿平方米(上述城镇住房面积还包括老房),2017年竣工面积为10.15亿平方米,仅为全部的不到8%。存量房面积及价值均已存在相当庞大的规模。

从增量或增幅来看:商品房待售面积自2015年开始下降,并逐年逐月减少。此外,全国商品房销售面积累计同比增长也在一路走低,一线城市销售面积同比仍然为负,三线城市增长幅度不断下降,其中2017年北京、上海等大城市商品房销售面积同比下降30%-50%。房屋新开工面积、房屋施工面积等增量的先行指标累计同比增长幅度均保持在较低水平,从2017年末开始房屋竣工面积呈负增长。增量的增幅速度已快速转弱或负增长。

从土地出让金角度看,土地财政难以为继。目前,我国地方财政收入的主要来源是土地出让金(约占财政收入的40%),随着增量房规模的逐渐弱化、存量房时代的到来,土地出让金收入将会随着新增住房的减少而减少,因此未来难以继续充当地方财政的支柱。全国土地出让收入在2014年到达42940.3亿元顶峰后,2015年降至33657.7亿元,整体拐点明显。所以,在庞大规模存量房基础上对持有环节征税(房地产税)可以逐步或者部分替代土地出让金规模的下滑。










3.2房地产税代替土地出让金或有困难

理想的房地产税制度应有宽税基、低税率、适当减免以及累进税率的特点;在英美日韩等国房地产税收入都已经成为地方重要财源。然而,目前我国地方政府公共财政收入对于土地出让金的依赖仍然较为严重。但近年来由于土地供应量减少,资产价格波动等因素的影响,依赖土地出让金的传统路径逐渐显现其弊端。借鉴美德两国经验,通过合理设置税率,调整税基范围,房地产税政策可以有效发挥支撑地方财政的功能。从筹集财政收入的角度来看,房地产税相对于土地出让金主要有两点优势:

1、持续性。在房屋的存续期间政府每年定期收取,有效的保证了此项财政收入的可持续性。

2、稳定性。一般来讲,房地产税的计税依据评估值不是每年变动,而是每隔几年评估一次,评估值在一段时间内保持相对稳定,使得其不会在经济周期的短期波动中受到太大影响。

但在中国的实际情况是,初期在免征面积设置、房产评估值豁免设置等方面需考虑大量刚需,难以形成高税收规模。甚至中短期对个人住房大范围收有实质影响的房地产税,或有一定的风险。根据上海、重庆两处试点地房地产税征收情况,由于豁免因素较多、税基较窄、税率较低等因素,两地房地产税对地方财政收入的贡献十分有限。

我国试点城市房产税在财政收入中占比仅不到2.5%。从房地产税收入角度来看:上海和重庆在2011年进行试点改革之后虽然保持较快速增长,但是需要考虑房产评估价值上升因素的巨大影响。从房地产税占地方公共财政收入的比例看:自2011年以来,重庆市这一比例不断提升,但是直到2016年也仅为2.35%,上海市这一比例则稳定在2.4%左右,房地产税对财政收入的贡献作用十分有限。从房地产税对土地出让金的替代作用来看:2016年上海市土地转让总价为1596亿元,重庆市为1412亿元,而同期房地产税收入两地分别为171亿元与52亿元,房地产税相对土地出让规模仅10.7%、3.7%,替代作用目前来看也十分有限。

国际上发达国家房地产税占财政收入多在15-20%,远高于我国试点。参考美韩德三国经验可以发现,房地产税政策在调控房地产市场方面的作用效果方差较大,需要结合一国社会经济现状与未来发展趋势。以美国为例,美国的房地产税征收宗旨即是为政府提供持续可靠的财政收入,为城市建设提供稳定的资金支持。从现实情况来看,房地产税已成为美国各州及以下政府的主体税种和稳定财源,平均占到地方收入的15%左右,部分州占比达到50%以上;而在韩国,调控房地产市场的功能定位使得韩国房地产税筹集地方财政收入的效果相对较大,地税收入占地方税收总额一直稳定维持在20%左右;而德国房地产税纳税主体负担较重,且过时的计算方法还可能导致税负分担不公平的现象。德国每年房地产税收入约为137亿欧元,这也是地方政府重要的收入来源。

根据简单估算,如果房地产税率分别设定为0.3%、0.6%、0.9%,在最优情形下我国房地产税收入规模可以达到1.05、2.1、3.15万亿,对比2017年17.26万亿财政收入,占比分别为6.08%、12.16%、18.24%。但实际征收将远远低于此比例。主要有几个原因:1、为保障刚需和住房权益通常要设置豁免面积,且小产权房难以统计。2、常住人口城镇化率高估导致全国城镇住房存量价值高估。3、不同地方会设置不同的税率,全国综合税率难以准确估计。4、其他各类型豁免条件。如重庆规定国家机关、人民团体、军队,由国家财政部门拨付事业经费的单位,宗教寺庙、公园、名胜古迹自用的房产及经财政部批准的其他房产将免税等等。









4、房地产税政策对房地产资产的影响

4.1房地产税对房价和房租的影响

整体房价短期下跌。房地产税相当于对房产资产进行加息,房产资产回报率会因此下降。再购置房产资产难以实现超额稳定收益,已持有大量房产的居民短期内可能选择抛售部分房产;对于购房者而言,在短期内,房地产税会收敛他们的购房预期,增加观望等待时间。因此,从总量上来看,短期内供大于求,可能导致房价下跌。在增量房时代,决定房地产供求的长期因素取决于人口,中期因素取决于货币,短期因素取决于土地供求关系;但是在存量房时代,决定房地产供求关系的长期因素取决于人口和房地产税,中短期因素取决于货币环境,和新增土地关系不大。

房租短期内会上涨。对于房租而言,短期来看,房地产税会刺激租金上涨,因为房地产税的征收给房东增加了持有成本,为提高资产价格回报,房东会选择提高房租来弥补这部分损失。此外还有其他因素刺激房租上涨:1、房租上涨存在因前期住房租金收益率偏低而合理补涨的成分。2、机构投资者借入住房租赁市场,房地产中介以及房地产开发商在一定程度垄断房源,房租上涨。3、政府大规模快速度拆除违章建筑,减少了租房供给,也在一定程度上刺激房租上涨。

从国内外实践经验来看,房地产税并非抑制房价上涨的有效手段。韩国、中国香港(物业税是中国香港房地产税的一部分)推出房地产税后,可能在短期内导致房价增速放缓甚至下跌,但长期来说抑制作用或可忽略不计,在短暂放缓或下降后也可能迎来报复性上涨。房屋租赁价格也在长期内保持上涨趋势。而重庆、上海试点房地产税前3个月,住宅成交量降幅超同类城市,但第二年,成交量均出现大幅上涨。此后,两市商品住宅均价均未显示出独立行情(北京、成都分别作为上海、重庆对照城市)。






4.2房地产税对房价的结构性影响之一:一二线城市房价上涨、三四线城市房价下跌

一二线城市房价或上涨。对于人口持续流入、发展前景好的一二线城市来说,刚需大量存在,而库存相对不足。房地产税的征收尽管在短期能够增加持有成本、抑制部分需求,但长期供不应求的格局难以改变;且在房价上涨的一致预期下,此前受制的投资性需求也将卷土重来。加之房屋供给方具有绝对的市场势力,开征的房地产税或被转嫁至房产需求方,进一步推高房价。

三四线城市房价或下跌。而三四线城市人口流入趋缓、需求疲软,房地产税若能有效改变市场预期与供求关系,房价或有下行空间。且伴随着非核心房产(核心房产是指位于有人口净流入的一二线城市的核心区域、并且有公共服务供给权力议价的住房,非核心房产则不具有这些特点。)的抛售,存在买方势力的市场使得房地产税很难转嫁至消费者。因此,房地产税的征收或延缓三四线城市去库存过程。

二手房交易和房屋租赁过程中买卖双方中介费用分担比例一定程度上可以粗略的衡量不同城市间买卖双方的市场势力。预计房地产税落地后,由此增加的相应成本在买卖双方之间分担情况将依据各地方市场势力格局出现较大城际差异。



4.3房地产税对房价的结构性影响之二:同一城市中,核心房产价格上涨,非核心房产价格下跌

结合深圳此次房改关于提高小平米保障房供给比例的政策,对持有多套房产的投资者来说,处在核心地段、有学区溢价的大平米住房将作为核心资产被继续配置,此类房产在短期内或可实现保值。但具有投资属性的郊区小平米住房由于保障房的替代作用以及房屋持有成本上升、预期投资收益下降等因素影响,很有可能会被作为非核心资产进行抛售。同时,房地产税政策的出台将会使房屋价格出现更多不确定性,具有小平米房产购买意愿的消费者将更多持观望态度。因此,从小平米房产的供给和需求两端来看,未来其价格或有下行空间。

5、房地产税政策对资本市场的影响

5.1短期将冲击房地产板块,产业链相关板块亦有可能受到波及

房地产税政策的推出意味着我国正式进入存量房时代。短期内,房地产税政策将给房地产市场带来更多不确定性因素,因此潜在购房者将更多持观望态度,收敛购房预期。需求端的短时疲软通过市场传导至房地产企业,导致房地产行业普遍收入降低且面临较大财务压力。行业市场环境的恶化将导致实力较弱的中小型房企在激烈的竞争中被淘汰出局,行业集中度从而进一步提升。房地产板块的利空因素还有可能会通过产业链传导至建材,钢铁等产业板块,影响此类板块短期表现。此外,无法通过自购所满足的部分住房需求将会转移至租赁市场,可能会一定程度上推高房屋租赁价格,同时为房屋租赁中介企业带来一定程度的利好。

从长期来看,房地产税的征收在一定程度上能够促进地产泡沫风险的化解,重构房地产行业的市场格局,从而促进房地产市场未来进一步健康有序发展。因此,短期利空因素被市场消化后,行情在冲击之后会将迎来修复。

5.2间接刺激全面放开计划生育概念

在相关配套政策较为完善的前提下,如人均免税面积一旦落实,被生育成本所压抑的生育意愿将会得到释放,全面放开计划生育将会促进出生率的提高,带来新的婴儿潮。根据《2017 CBME中国孕婴童消费市场调查报告》,被访城市家庭月均育儿支出为1065元,占家庭月收入的11%。当全面放开计划生育政策效果显露时,婴幼儿消费市场有望迎来相当大的消费增量。

在各年龄段父母月均育儿支出中,90后父母月均育儿支出为1115元,位居第一。90后是全面放开计划生育政策的主要受众,也是未来婴幼儿市场的主要消费者,他们的育儿理念相较于其父辈有很大的不同,代表了当前主要的婴幼儿市场消费理念。随着消费升级,90后父母消费呈现以下特点:严格要求婴幼儿产品质量及安全性,品牌忠诚度提高;消费档次提高,追求高档品牌及服务;注重孩子的学前教育。相应的,全面放开计划生育所带来的消费增量将会以上述特点集中:

(1)产品质量及安全性将成为未来婴幼儿市场消费的首要选择依据,构建安全可靠的品牌形象是行业发展的重中之重。

(2)消费档次提高,目前婴幼儿市场以中低档产品为主,难以满足消费者多样化需求。未来高档产品需求扩大,全方位多层次的产品及服务是行业发展的重要方向。

(3)早教、兴趣班等学前教育行业需求扩大,规范安全的学前教育机构是90后父母的首要选择。

风险提示:集中报道推断及对比方法局限性、因城施策致政策效果方差大。

请您先登陆,再发跟帖!