贾跃亭再造一家上市公司,真要靠币圈翻身?

贾跃亭最近又有很多大动作,11月19日,他在微博上的视频中说道,从2017年开始,在美国已经3000多个日日夜夜,无时无刻不想着尽快还债回家。

他说他正在纽约,背后大屏大楼就是总部设在纽约的纳斯达克交易所,该中心坐落于纽约时代广场旁的时报广场四号,该大楼又常被称为:康泰纳仕大楼。

他在视频中先提到了FF上市后非常后悔退出了CEO职位,结果公司被华尔街破产黑帮设局控制,导致公司10亿美金被烧光。还好后来拨乱反正,他在今年5月重新出任了联合CEO,让公司良性运转,并开启了EAI+Crypto的新战略,也新增了第二个不可撤销的债权人信托,希望通过FFAI股份和新上市的AIXC股份增值来早日还债。

虽然在美国法律下,他已无债务,但在最后还是再次强调了他想早日还清国内或其他法律规定的债权人的债务,早日回国。

毕竟,一晃也已经8年了,一日不回国,一日就不能洗清“下周回国”的嘲讽和质疑,那么债权人能再相信一次吗?

那我们得要来梳理一下,贾跃亭目前新的战略如何,想如何通过增值股份来还债?

贾跃亭最近的几个重大动作

这次贾跃亭去纽约,显然不是去旅游,而是去给收购来的一个壳(QLGN)通过改名成AIxCrypto Holdings, Inc.(纳斯达克代码 AIXC)站台揭幕的。

这家公司是贾跃亭未来战略中的一个重点,这样他的商业故事就描绘成原来的法拉第未来FFAI+新上市公司AIXC的二元体系。

Faraday 发布新闻稿称已完成“FFAI + AIXC 双飞轮、双桥、双上市”体制的形成,且 AIxCrypto 被表述为“其控股的加密公司/子公司”。

说实话,看了他发布的内容,缩写词汇特别多,我也是仔细研究了很久才想明白他到底想表达什么。

简单说,就是AI+加密货币,双轮驱动,这在海外确实是一个非常sexy的概念,意味着似乎无限的发展空间,贾跃亭再也不是简单卖车,而是通过AI和加密货币打造一个双轮驱动的闭环生态。

你信不信先不说,但你承认不承认这就是未来?感觉很难直接否定。

当然,光这些虚的概念不行,原来做车的业务还是要继续。

首先,FF 在2025年底于阿联酋发布 FX Super One(定位为 “First Class EAI-MPV”),并宣布足球名宿安德烈斯·伊涅斯塔为首位车主及“开发者共创官”。该车型已开始海外预售并支持加密货币付款的宣传。

图源:ff.com

贾跃亭也提到,Super One首批整套零部件已经从上海港出发运往洛杉矶长滩港口,并且有原巴萨巨星伊涅斯塔(中国球迷尊称“小白”)成为首任车主,还有100位企业家团购下单支付了定金。

其次,法拉第未来还与特斯拉就充电网络开始了合作,听起来很厉害的感觉,我仔细查了一下,官方新闻稿说明:未来FF92与FX Super One等车型将配备NACS充电接口,从而能使用特斯拉在美、日、韩等地的超级充电网络,也就是接入超过28,000座超充站。不过,公告中并未披露对特斯拉的明确一次性付款或总投入金额。

发新车,找合作,双上市驱动,那么,贾跃亭的还债希望到底是不是更大了呢?

贾跃亭新打造的商业逻辑与风险

大家一定很好奇,FFAI和AIXC到底怎么个双轮驱动呢?一个搞电车,搞AI,一个搞加密代币,区块链。

AIxCrypto(AIXC)与FFAI的业务/财务联动到底是什么?

搞电车,搞AI,肯定需要投入,哪里来资金呢?之前FF91的交付情况很一般,要想通过FFAI去市场上融资很难,那么AIXC的作用就体现出来了。

AIxCrypto由改名/收并形成、且FFAI 通过持股或控制关系使两家公司形成“并联/互补”关系。公告与报道反复强调“加密/代币化能力将为汽车生态提供资金与用户激励渠道”,同时 AIxCrypto亦会用资本(包括代币/加密资产)回购或购买FFAI股份,从而在财务上形成相互支撑。

图源:ff.com

据报道,首个代币化项目可能是将FFAI的Class A普通股代币化:AIXC有意探索高达500万美元的FFAI股权代币化。

也就是说,通过Web3/代币化吸引不同类别投资者(加密用户、社区资金),为FF的产品销售或生态建设募集资金;还可以试点/推广“加密货币购车”与代币化权益(公司已宣传支持加密支付的预订);

宣传层面,还可以利用“社区共创/代币激励”吸引粉丝与名人共创,形成市场传播与用户黏性。

那有人会问,为何FFAI这家上市公司不直接搞一个加密业务部门?这问题很好,但从公司管理上来说也有额外的风险。所以,就直接把原先成立的加密业务子公司合并到AIXC中去了。

如今,把加密/代币业务放在独立上市公司(AIxCrypto)层面,一方面可以把高波动的加密活动、代币发行及相关财务风险“隔离”在另一家公司;另一方面AIxCrypto可作为“流动性载体”(面向市场发行/交易代币或代持资产)来支撑FFAI的股价或资金需求。公告与报道均暗示这是战略意图的一部分。

图源:网络

已经有报道,FF在发布时即宣传支持“加密货币购车/预订”,AIxCrypto可提供支付与代币化权益(譬如用代币购买优先权、服务包、生态权益)。据报道,首笔中东预订用加密支付完成。

甚至如上面用户评论的那样,币圈大佬想要实体,而贾跃亭需要资金,两方就一拍即合了。

另外,名人(伊涅斯塔、Cody Walker等)和“共创官”机制可同时在产品(FX)与代币社区(AIxCrypto)中传播放大声量,起到不错的宣传效果。

此外,贾跃亭选了中东市场首发Super One,还傍上了尼克松总统外孙,为的就是让更多财团们注意,让整个商业故事看起来更加可靠。

贾跃亭能否翻身?预判机遇与风险

说到这里,很多人肯定会想贾跃亭有多大概率会翻身?

那我们再来梳理一下他的策略和目标,可以分解为三层:

近期目标 --- 通过“产品+名人+社区+加密”重建市场信心并把车卖出去:

FX Super One 发售、在迪拜交付、以加密付款做卖点、邀请名人当共创官,这一系列动作是典型的“拉订单、制造传播、兑现交付”的商业路径。目的:快速生产销量证明与现金流。

中期目标 --- 利用AIxCrypto拉动新资金通道与社区经济学,降低传统融资/股价波动的脆弱性。

把加密/代币业务分拆成独立上市实体(AIXC),既能吸引加密/区块链兴趣的投资者,又能以代币、NFT、代币化权益等方式做用户激励与融资,形成“汽车 + 金融/代币”复合模式。报道也显示 AIXC 会购买 FFAI 股份,形成资本层面互助。

长期目标 --- 打造一个“AI + EV + Web3”生态平台(不仅仅是造车)

公告用词(“三驱动力:AI、Web3、桥接 Web2→Web3”),以及对“EAI(Embedded AI)”汽车的强调,都表明贾跃亭及其团队希望把Faraday打造成一个不仅卖车、而是把车作为“硬件+数据+社区+代币经济”的入口。形成可持续的“生态营收”空间(软件、订阅、代币经济、金融服务等)。

图源:网络

不过,海外媒体同时给出必须高度警醒的风险:

1. 监管风险:以加密为融资/销售核心的做法在多个司法区(美国、欧盟、中东、亚洲)面临严格监管;代币/加密产品可能触及证券法规或支付监管。公开资料中未见AIxCrypto对全球监管合规的完整路径披露。

2. 治理与关联交易风险:FF控股/控制AIxCrypto,且两者并有交叉持股/资本流动,可能被市场视为关联交易或利益输送的风险点;机构/散户会关注透明度。

3. 执行风险(造车+交付):从概念到大规模交付是资本与供应链大考验;首批零部件发运是积极信号,但能否按时大规模量产并保障质量、售后尚不确定。

4. 市场信任与估值波动:用“加密+名人+预售”快速拉动声量与订单,可以短期刺激估值或预定,但若无法兑现交付/服务或代币价值崩塌,会反过来严重损害公司与股东。

不得不说,贾跃亭想踩着智能电车,AI,和Crypto加密货币的三重风口发力,成功概率确实要比原来单纯造新能源汽车要高一些,这对苦苦等待的债权人来说或许是好消息。

即便概率更高,也没人敢下定论,但只要贾跃亭坚持得越久,翻身概率还真就大了起来。

风浪越大,鱼也就越贵,就看债权人愿意不愿意跟着他一起赌了,当然,能赚到钱的关键点是安全返航。

那么,您认为贾跃亭能在5年内回国吗?欢迎留言区讨论。

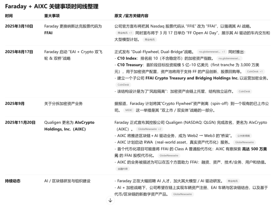
最后给大家梳理一张时间表。

请您先登陆,再发跟帖!