稳定币对国际货币体系的影响:基于货币流通域的分析

注:本文发表于《国际经贸探索》2025年第8期,转载请务必注明出处。为方便阅读,此版本省略了尾注与参考文献,全文请参见中国知网。本文为笔者团队的“新加密货币三部曲”之三,前两篇文章可点击以下的超链接阅读。文中配图摄于北京奥林匹克森林公园。

张明、杨芸淞、包宏 | 特朗普政府的加密货币政策及影响

张明、包宏、王瑶 | 加密货币对全球金融治理的挑战与应对

摘要:随着稳定币近年来的扩张速度超出预期,其对国际货币体系的影响亦愈发深入。在此背景下,本文借助“货币流通域”这一全新的分析视角,从空间、制度与功能等维度系统分析了稳定币影响国际货币体系的理论逻辑。基于货币流通域视角,本文结合最新的案例与数据,进一步揭示了稳定币对国际货币体系的影响现状,并为加强稳定币监管与国际货币体系改革提供了相应的政策建议,以期系统应对货币流通域发生的结构性变化。总体而言,本文的分析框架为理解稳定币的全球扩展及其对国际货币体系的深远影响提供了新的视角与理论支撑。

一、引言

作为加密货币领域的一项重要创新,稳定币(Stablecoins)通过锚定法定货币、贵金属等具有内在价值的资产或智能控制算法,有效解决了加密货币市场普遍存在的高波动性问题。近年来,凭借较高的价格稳定性和区块链技术的优势,稳定币的市场价值、交易规模与普及范围均迎来爆发式增长。在加密货币生态中,稳定币已成为最重要的交易媒介,不仅为法定货币与加密货币以及不同加密货币之间的无缝转换提供桥梁,而且还发展成为去中心化金融(DeFi)的“货币”(Bains et al.,2022),为大部分的DeFi交易所和借贷等协议提供流动性支持(Adachi et al., 2022)。

更加值得关注与重视的是,随着美联储快速开启新一轮量化宽松与紧缩政策周期,稳定币(主要是美元稳定币)基于其在应对货币贬值、通胀压力以及可获得性强等方面的优势,开始逐步渗透到更广泛的金融体系,在全球支付、跨境交易、金融包容性等方面发挥着越来越重要的作用(Bains et al.,2022;FSB,2024),成为国际货币体系愈发不可忽视的存在。

实际上,稳定币的快速扩张及其对国际货币体系的潜在影响,一直吸引着各国政府、国际金融机构以及学术界的目光。总结来看,相关研究主要集中在三个方向:

一是对国际支付系统的影响。稳定币因其便捷性和低成本优势,能够显著提升跨境支付效率,并可能在特定条件下替代部分传统储备货币的功能(张蓓等,2023)。欧洲中央银行(ECB)和国际清算银行(BIS)等机构近年来也多次强调,稳定币可能会深刻改变现有支付生态系统,甚至对传统银行体系构成潜在挑战。这种变化不仅限于支付方式,还可能涉及银行的存款基础、清算体系以及货币政策的传导机制(Adachi et al.,2021,2022;BIS,2023);

二是对货币主权的影响。Eichengreen(2019)强调,稳定币与单一主权货币(尤其是美元)挂钩将进一步强化全球经济对美元的依赖性,可能导致国际货币体系更加单极化,从而削弱其他货币的国际地位。特别是在Facebook公司于2019年宣布推出Libra项目(后更名为Diem)以来,各利益相关方又进一步重新审视全球稳定币在货币主权等关键领域的影响。其中Li & Shen(2021)的研究具有代表性,其基于货币数量理论和费雪方程分析了美元稳定币是否会导致一国货币体系的美元化,发现稳定币已经演变成美元与当地货币之间的桥梁,当美元流通量增加时,它将加速当地法币向稳定币的转变。一旦美元价格稳定或再次开始上涨,稳定币就会转化为美元,最终导致小型经济体逐渐美元化。虽然稳定币对大型经济体的影响没有小型经济体那么大,但还是有可能增加居民对美元的持有,从而在一定程度上威胁各国的主权货币体系;

三是对金融监管的挑战。稳定币的跨国性质以及技术复杂性给国际监管带来了诸多挑战,具体包括管辖权问题、反洗钱和合规风险、稳定币发行机构的不当行为等方面(FATF,2020;宋爽、熊爱宗,2022)。尽管相关讨论推动构建了全球范围内对稳定币的监管框架(Adrian & Mancini-Griffoli,2019;FSB,2023),但从最新的发展情况来看,稳定币的扩张速度与影响不仅未能控制在现有研究与监管预期的范围内,而且还因各司法管辖区的行动并不协调、地缘政治形势剧烈变化等现实原因,引发了一系列新问题。

在此背景下,本文拟引入货币流通域这一新颖的分析角度,并采用理论分析与事实案例相结合的方法,尝试探寻稳定币影响国际货币体系的理论根源以及描绘其对国际货币体系的影响路径与现状。具体地,本文循序渐进开展了以下四方面的工作:

首先,本文基于现有研究成果,并结合最新的市场数据、行业观点等,重点梳理并讨论了稳定币的性质、市场演变图景以及当前的功能定位等关键问题,为读者和后续研究提供一幅稳定币的“样貌图”,尤其是明晰稳定币在加密货币生态及国际货币体系中扮演的角色;

其次,为更好理解“为何稳定币对国际货币体系的影响不断扩大”这一问题,本文从货币流通域这一区别于现有文献的新视角出发,从货币流通的空间、制度和功能三重维度对加密货币、稳定币与国际货币体系之间的关系以及具体的影响机制进行了较为全面的解析,以期为国际货币体系改革与稳定币监管政策的制定提供更加多元的理论逻辑支撑;

再次,本文同样基于货币流通域视角,从边界消融、权力重塑、公私竞争和挑战监管四个方面,分析了稳定币对国际货币体系愈发紧迫的影响现状,呼吁学界和政策界进一步提高对该问题的关注度和应对能力;

最后,在上述研究结论的基础上,本文为加强稳定币监管及国际货币体系改革等方面的政策制定提供了具体建议。

二、稳定币的发展概况和关键特征

本章将稳定币置于加密货币的发展大潮中,通过解读市场数据以及对比分析等方式,循序渐进地探讨了稳定币的性质、发展演变图景以及在加密货币生态和国际货币体系中扮演的角色等关键问题。

(一)稳定币是一种具有特定功能的加密代币

加密货币这一概念主要源自比特币(Bitcoin)的出现(李建军、朱烨辰,2017),并在发展过程中又可以进一步划分为“原生加密货币(Coin)”以及“加密代币(Token,也称“通证”)”两大类型。其中,原生加密货币是指在特定区块链中,作为交换和贮存价值的通用媒介(Howell et al.,2020)。例如,比特币是比特币区块链的原生加密货币,用于维持整个区块链自主运行所需要的各种激励与交易花费(Nakamoto,2008)。在比特币获得巨大关注之后,许多替代加密货币(通常称为“山寨币”或“竞争币”)被开发出来,其主要区别在于较比特币具备更多的功能、更完善的隐私保护、更快的区块生成时间等方面。2015年,以太坊(Ethereum)区块链将智能合约功能引入区块链生态系统,大幅拓展了比特币最初的去中心化支付系统的范畴,以太坊的原生加密货币以太币(Ether)也成为比特币最著名的竞争者。

与之相对的,加密代币主要创建于现有区块链之上。通常,每个区块链只有一种原生加密货币,但可能有数百或数千种加密代币。在以太坊等具有智能合约功能的区块链出现后,加密代币的发行得到大幅简化和促进。根据不同的应用方向,加密代币大致可进一步划分为证券型代币(Security Token)和实用型代币(Utility Token)两类,其中证券型代币是指一种写在区块链上的权益凭证,底层资产包括商品、货币、不动产以及公司股权等;而实用型代币可为持有者提供商品、服务或其他权利(Howell et al,2020)。而根据是否可以切割(实质是基于不同的合约类型),加密代币目前又可以分为同质化代币(Fungible Token,FT)、非同质化代币(Non-fungible Token, NFT)以及半同质代币(Semi-fungible Token,SFT)三类。其中大部分加密代币都属于FT,其次是NFT,这种代币无法进行一对一交换,可在数字艺术、收藏品、虚拟房地产和其他独特数字商品中使用(Bao & David, 2022)。

按照上述分类,稳定币毫无疑问属于同质的证券型代币。2014年6月,Tether公司使用Omni Layer协议,在比特币区块链上发行了全球第一款、以美元为抵押的稳定币——泰达币(USDT)。当前,大多数稳定币实际上是以代币的形式在不同的区块链网络上运行。由于稳定币与外部资产挂钩,具有更低的价格波动性,从而能够在价值存储和支付媒介方面发挥更加稳定的作用,其在市场需求和交易用途上与原生加密货币以及其他类型的加密代币形成互补和互动关系。

(二)稳定币的类别与演变图景

根据是否具有抵押品,稳定币又可以分为两大类(Watsky et al.,2024):第一大类是抵押稳定币,即每单位的稳定币对应等价的抵押品,包括(1)基于美元等法币发行的法币抵押稳定币;(2)以黄金或石油等商品储备支持的商品抵押稳定币,例如每个代币均由一盎司金条支持的PAX Gold(PAXG);以及(3)与其他加密货币挂钩的加密货币抵押稳定币,例如同时与美元和以太币挂钩的DAI。第二大类是无抵押稳定币,主要使用算法控制货币的供应,从而维持币值稳定,例如已经崩盘的TerraUSD。

如图1所示。稳定币市场总值从2017年10月不到20亿美元的水平,快速增长到2024年10月接近1700亿美元的水平,尤其是随着美联储大幅降息以及加密货币市场的繁荣,稳定币的使用量与市场规模在2020年和2021年迎来爆发式增长。根据欧央行的统计,稳定币的交易量在2021年超过了其他加密货币,平均季度交易量达到2.96万亿欧元,十分接近纽约证券交易所的美国股票季度交易量(3.12万亿欧元)(Adachi et al.,2021)。从图1的数据来看,USDT作为第一大稳定币,长期占据了约三分之二的市场份额,其次是美元硬币(USDC)和DAI。相较于美元稳定币上千亿美元的市值体量,欧元及其他法币稳定币的市值总和还不到10亿美元,这与现行国际货币体系的储备货币份额形成了鲜明对比(表1)。

(三)稳定币在加密货币生态及国际货币体系中扮演的三个关键角色

1.加密货币市场的中介。主要表现为两个方面,一方面是在法定货币与加密货币之间充当桥梁。根据Adachi et al.(2022)的统计,截至2024年3月底,所有涉及比特币、以太币的交易,约一半需要通过USDT(远高于这两种加密货币与法定货币的直接交易)。与此同时,USDT的交易量约为加密货币交易所总交易量的65%左右(2021年9月甚至高达75%);另一方面是在加密货币市场剧烈波动时作为避险工具(Adachi et al.,2021)。Baur & Hoang(2021)研究发现,USDT等稳定币的收益与比特币的极端负价格变化呈负相关,表明稳定币为投资者在加密市场极端波动时提供了避风港。

2.去中心化金融的“货币”。随着DeFi应用的兴起,稳定币获得了新的用途,为借贷、支付等多种去中心化金融服务提供流动性(Adachi et al.,2021,2022;Bains et al.,2022)。美联储的研究发现,DeFi用户可以将稳定币作为抵押品借贷其他加密货币,或者以其他资产抵押借出稳定币作为利息或其他激励等。同时由于去中心化交易所(DEX)不接受以法定货币购买或出售稳定币,导致稳定币在DEX成为法定货币的唯一替代品(Watsky et al.,2024)。根据Adachi et al.(2022)的统计,在2022年5月,稳定币提供了DEX中约45%的流动性。其中,USDT和USDC等法币抵押稳定币用于去中心化交易或借贷的流动性供应量不到其总市值的8%,而加密货币抵押稳定币和算法稳定币同期用于DeFi的占比为30%和75%。换而言之,中心化机构发行的稳定币用途更广,而去中心化的稳定币被更频繁地用于DeFi领域。

3.数字美元的重要载体。由于绝大多数稳定币以美元作为抵押资产,不仅导致稳定币的变相美元化,而且也在遏制国际货币体系向多极化方向发展(张蓓等,2023)。在这方面,美联储理事克里斯托弗·沃勒(Christopher Waller)的观点最具有代表性。其认为稳定币的目的是模仿商业银行货币的安全资产特征,不仅扮演类似“狭义银行”的角色,将加密货币与美元挂钩,并持有美元储备以支持赎回承诺,而且有助于填补美国商业银行货币在加密货币交易领域的空白。他指出,由于约99%的稳定币与美元挂钩,意味着加密货币实际上是以美元交易的,加密货币的任何扩张都可能只会加强美元的主导地位。类似的观点还来自前美国货币监理署代理署长布莱恩·布鲁克斯(Brian Brooks)。他认为对于全球南方国家,稳定币提供的美元负债远比银行的美元存款更可靠,比实物美元现金更容易获取,并且可以赚取DeFi或美国国库券利率的利息(通过计息稳定币)。同时稳定币代表着约1600亿美元的净新美元敞口——其中很大一部分由外国人持有,这对美元的扩散是有利的,并为美国联邦债务创造了一个潜在的大买家。

三、货币流通域视角下稳定币影响国际货币体系的理论逻辑

稳定币作为一种具有特定功能的加密代币,不仅在过去十年的发展过程中经受住了多次风险冲击,而且于2023年下半年以来再次步入快速发展轨道,对国际货币体系的影响愈发深化(沈建光、朱太辉,2024)。从表面上看,稳定币及加密货币的崛起是外部技术进步的结果,但其背后更为深层的原因在于国际货币体系自身的功能失调,这导致了对新工具或新制度的需求。为准确理解加密货币、稳定币与国际货币体系之间的关系以及具体的影响机制,我们引入了“货币流通域”这一概念,从货币流通的空间、制度和功能三重维度对金融创新现象进行较为全面的解析,同时也从新的视角寻求国际货币体系改革的答案。

(一)法定货币的流通域与国际货币体系

货币流通域(sphere of circulation)这一概念由哈耶克最早在1938年提出,定义为“接受某国货币作为商品和投资的计价单位的流通范围”(Hayek,1989;张宇燕、张静春,2008)。这一概念从理论上揭示了货币流通与其功能、制度以及空间范围之间的关系。在当前的主权信用货币体系下,法定货币的流通域通常以主权国家为基本单位,其国内的流通受到发行国法律体系、金融制度和货币政策的规范与约束。

在国际层面,由于不具有高于国家的最高权威,因此国际货币体系成为各国普遍接受的货币相互流通的制度安排,主要由汇率安排、资本流动以及相关的一系列机构、规则和公约组成(Carney, 2009)。具体而言,首先货币跨境流通的实现需要完善的金融基础设施,例如外汇市场、清算和结算系统以及全球支付网络(如SWIFT系统),这些基础设施确保货币兑换和国际支付的高效与安全;其次,货币流通还需遵循一系列国际规则与制度安排,例如外汇管理规范、国际贸易结算规则以及资本流动的相关规定,以保障各国货币在国际范围内的合法性和可接受性;最后,国际经济组织在这一过程中发挥了关键作用,例如国际货币基金组织(IMF)通过提供特别提款权(SDR)来补充国际储备货币,世界银行通过融资支持促进国际投资等。这些要素共同构成了货币在国际层面顺畅流通的基础。

然而,由现行国际货币体系规定的货币流通域存在着一些明显缺陷,尤其体现在以下几方面:

首先,现行国际货币体系的一个关键特征是美元作为全球主要储备货币的主导地位,严重影响了国际经济的公平性(张明等,2024)。美元的垄断地位使得美国可以通过向全球输出其货币来弥补国内的经济赤字,这种“铸币税”效应(Seigniorage)使得美国占据了不公平的优势(Eichengreen, 2011)。同时其他国家的货币在国际流通中的地位有限,呈现“核心-边缘”的货币流通结构。这种对单一货币的过度依赖,使体系极易受到美国国内货币政策变化和金融危机的冲击(Obstfeld,2013;Aglietta,2018);

其次,现行国际货币体系的缺陷还包括全球金融监管机制的缺位。虽然IMF和其他国际金融机构在全球金融监管中扮演了一定的角色,但这些机构的监管能力有限,且往往无法及时应对全球金融市场的快速变化;

再次,全球支付系统过度依赖美元清算网络,该网络成本高昂、速度缓慢,特别是对新兴市场和发展中国家而言,支付延迟和高额费用成为国际贸易和资本流动的主要障碍(BIS,2020);

最后,张宇燕、张静春(2008)认为,国际货币体系具有天然的不稳定性,其根本问题在于若干关键货币不断争夺货币流通域并试图长期垄断该体系。尤其在全球化条件下,关键货币的流通域得到大幅扩展,而其他国家的货币则日益被若干种关键货币所取代。

这些问题表明,在全球化和数字化快速发展的驱动下,货币流通领域的创新已成为必然。而由于美元地位的根深蒂固导致短期内难以找到一个有效的替代方案(Eichengreen, 2011),由新技术和信任机制驱动的去中心化货币成为突破传统体系局限的新解决思路。

(二)加密货币对货币流通域的拓展与创新

2008年国际金融危机进一步暴露了上述国际货币体系的诸多缺陷,比特币白皮书(Nakamoto, 2008)也应运而生。通过固定发行总量,以及区块链技术保证账本可溯源和不可篡改的共识机制等设计,比特币建立了一种基于技术信任的去中心化货币流通体系。这一架构绕过了国家主权和外汇市场的制度约束,将货币流通范围直接扩展至全球化的数字网络,重新定义了货币流通的空间与规则(Böhme et al., 2015)。

尽管比特币在理论上提供了一种去中心化的货币流通模式,但其过高的价格波动性、交易效率低下以及法律监管的不确定性限制了其作为货币的实际应用能力(Yermack, 2014),进而导致比特币创造的货币流通域在很长时间内仅受到一些技术极客和不法分子的关注。由此,以太坊作为第二代区块链技术,加入了智能合约功能,大幅拓展了比特币最初的去中心化支付系统的范畴,并使得与IPO具有类似的功能与形式的加密货币首次公开发行(Initial Coin Offering, ICO)得到空前发展,帮助区块链领域的中小企业或项目进行线上融资。其推动了加密货币从单一支付系统向应用生态系统的演变,将加密货币的应用扩展至去中心化金融服务、社会治理、去中心化物理基础设施网络等领域。尤其是DeFi的兴起,标志着一个无中介、无需许可的金融生态体系的形成,该体系包括借贷、支付、衍生品交易和稳定币等功能模块(Schär, 2021),是基于开源协议和区块链技术可在数字空间中自主运行的全球化金融业态。

根据以上演化过程来看,加密货币创造的新货币流通域已逐渐清晰,指的是依托区块链技术,以原生加密货币作为价值载体,由认可其技术信任机制或潜在价值的参与者构成,接受加密货币用于数字商品交换、去中心化金融活动以及各类创新性应用场景的流通范围。相较而言,新货币流通域的创新性主要体现在三个方面:

首先是信任基础的转变。法定货币流通域依赖国家信用和对金融机构的信任,加密货币流通域则基于技术信任,通过共识机制(如PoW、PoS)实现信任替代;

其次是空间范围的重构。法定货币流通域通常受到主权国家的地理、政治和经济边界限制,而加密货币通过区块链技术,消除了地域和跨境交易的限制,形成了全球化的货币流通网络,这相当于重构了法定货币流通域中的国家和制度边界;

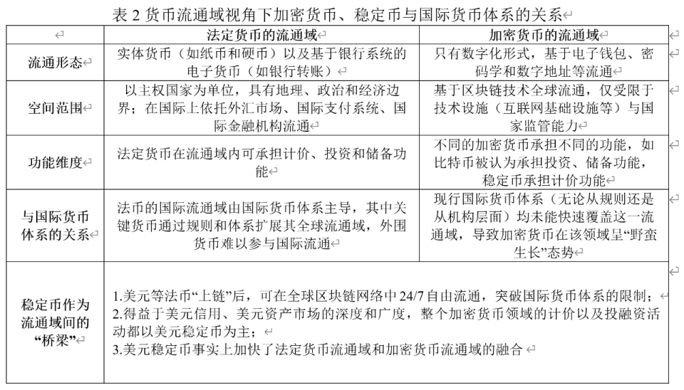
最后是中介角色的转变和消解。法定货币流通域需要金融机构作为支付、清算和交易的中介,而加密货币的流通域一方面在现实发展过程中,由大型交易所和稳定币发行商等新的中心化组织(所谓的“再中心化”)取代了原有的金融机构。另一方面则通过去中心化协议摆脱了中介机构的依赖,这也导致原有的规则、制度无法对新的流通域进行有效管理。为清晰呈现加密货币创造的新货币流通域与“法定货币流通域”的差异,特将二者在形态、范围、功能与国际货币体系的关系等关键维度在表2中进行对比。

(三)稳定币的普及导致法币与加密货币的流通域加快融合

由于比特币、以太坊等原生加密货币存在波动性高、交易确认时间较长、手续费较高等问题,难以成为大规模采用的支付手段,因此其交易频率和范围在稳定币出现之前相对较窄,与法币流通域之间的交集更是非常有限。但是稳定币的出现与普及,特别是与法币挂钩的稳定币,改变了这一状况。一方面,稳定币的普及降低了加密货币的价格波动性,极大地促进了加密货币行业的发展和新流通域的扩展;另一方面,法币通过稳定币“上链”,其流通模式亦发生了重大变化,不再依赖传统银行体系,而是可以通过区块链网络更自由地流通。

更为重要的是,由于全球稳定币市场处于被美元稳定币高度垄断的状态,这意味着在加密货币创造的新货币流通域中,美元通过与稳定币的深度绑定,实质上形成了加密货币的“美元化”趋势,这与加密货币的发展初衷大相径庭。此前,加密货币行业的投融资基本以比特币或以太币计价和结算,原生加密货币是该流通域的基础货币,但其高波动性问题也成为限制生态发展的重要因素。随着稳定币将美元的优势扩展到了数字化、无边界的新货币流通域,USDT和USDC为代表的美元稳定币获得急速增长,整个加密货币领域计价以及投融资活动都开始以美元稳定币为主。而由于美元稳定币兼具美元作为国际中心货币的功能以及区块链技术的固有优势,在应对货币贬值、规避传统金融监管以及汇款转账支付等方面展现了较强的应用价值,在近年来美联储大力度升降息的周期中持续不断地吸引新的群体进入加密货币开辟的新货币流动域。自2024年以来,美国证券交易委员会陆续批准比特币现货ETF、以太坊现货ETF上市,这直接放大了全球投资机构和个人投资加密货币的敞口,也大幅增加了美元稳定币在套利、风控等方面使用需求。如表2所示,美元稳定币处于两个流通域的“交叉地带”,其既可以将美元融入全球区块链网络中,突破国际货币体系的限制,加强美元的国际影响力,又借助美元的国际主导地位,促进了加密货币业态和流通域的拓展,总体上加快了与法币流通域的融合。

四、货币流通域视角下稳定币对国际货币体系的影响现状

基于货币流通域的视角,我们不仅能够更好理解“为什么加密货币及稳定币难以监管和遏制”,即根源在于新货币流通域的制度缺失,而且可以更加清晰地观察稳定币对国际货币体系的影响脉络。具体包括四个方面,其一是货币流通域的边界消融。稳定币去中心化与全球流通特性模糊传统货币的地域界限,尤其在美元稳定币被传统支付机构采用时尤为显著;其二是货币权力的重塑。美元稳定币无需银行账户与传统支付网络即可交易,降低使用门槛,扩大美元流通范围及国际货币权力;其三是公私货币的竞争,稳定币依托市场驱动形成全球网络,与国家主导的CBDC扩展模式显著不同;其四是挑战监管。全球缺乏统一监管标准,导致稳定币在跨境流通中形成监管真空,增加金融风险并便利非法活动。本部分将结合最新数据与案例,从这四方面深入分析稳定币(主要是美元稳定币)对现行国际货币体系的多重冲击。

(一)货币流通域视角下的边界消融:法定货币国际流通的基础设施与稳定币加速融合

现行国际货币体系依赖传统银行系统和SWIFT网络进行跨境支付,但由于在清算和结算过程中涉及多重中介(交易双方及中介银行等)、反洗钱和反欺诈合规审查等环节,普遍存在交易费用高、速度慢、透明度低等问题。相较而言,稳定币通过区块链技术大幅简化国际转账过程,发送者只需将稳定币直接转移到收件人的钱包地址。在这个过程中,交易会由区块链网络审核和批准,确认后便可将永久记录在区块链上,确保透明度、安全性和结算的即时性(BIS, 2023)。尽管稳定币支付提供商受到与法定货币类似的反洗钱法规的约束,但转账时间仍然远低于传统跨境支付系统。近年来,随着区块链基础设施取得巨大进步(每秒钟能执行数千笔交易的高性能区块链陆续投入应用),稳定币跨境支付的效率和成本优势得以充分体现(Adachie et al.,2022),越来越多的个人和企业开始选择使用稳定币进行跨境支付。Token Terminal的统计显示,过去四年间(2020-2024)全球月度稳定币转账量增长了十倍,从每月1000亿美元增加到1万亿美元。由于稳定币交易中涉及大量自动化交易程序,帮助执行稳定币套利、流动性提供和做市等活动。因此Visa进一步调整了算法,来体现稳定币用于转账支付的实际规模。经过调整后,2024年10月全球稳定币的转账量为5120亿美元(2019年10月仅为178亿美元),交易次数1.195亿,表明稳定币在全球支付和跨境交易中的市场需求强劲。此外,稳定币具有全年无休运行的特点,在周末也能保持较高的交易水平。

除交易数据外,许多支付领域的传统公司和新兴金融科技平台近期都在加快推进稳定币在传统支付系统中的应用。首先是互联网支付平台加快涉足稳定币业务。其中PayPal于2023年8月推出支付稳定币PayPal USD(PYUSD),以期简化和加速其庞大的全球用户网络的交易流程。2024年10月,PayPal与安永合作,使用PYUSD完成第一笔稳定币商业汇款。同月,另一家互联网支付巨头Stripe宣布与Paxos合作支持稳定币支付;其次是传统支付机构积极整合稳定币支付。作为全球第二大卡支付组织的Visa,早在2023年9月就成为首批大规模使用Solana区块链进行稳定币结算的大型金融机构之一。2024年10月,VISA又宣布成立区块链平台VTAP,帮助机构自主发行和运营稳定币;最后,作为当前全球支付系统的核心,SWIFT也在积极兼容稳定币。例如,BVNK推出了与SWIFT兼容的支付解决方案,使企业能够便捷地在美元、欧元和稳定币之间进行兑换操作。日本三大银行也开始探索稳定币与SWIFT的结合,试图提高跨境支付的效率并降低相关费用。稳定币支付已获得越来越多的主流金融机构和企业的认可,未来将会加速嵌入全球金融体系,逐步改变现有的支付模式和货币流通方式,这一趋势正在导致由国际货币体系主导的货币国际流通形式与范围发生变化,也加快了法定货币流通域和加密货币流通域边界的消融。

(二)货币流通域视角下的权力重塑:非美货币的主权遭受更加剧烈的冲击

从理论层面来看,与美元等法定货币挂钩的稳定币,可能对一些国家的货币主权构成挑战。特别是在一些通货膨胀严重或货币贬值的国家,公众可能更愿意使用与外币挂钩的稳定币,而不是本国的法定货币,这不仅会导致资本外逃及“美元化”现象的加剧,而且也削弱了本国货币的功能(Frost et al., 2021;Garita et al.,2024)。前美国货币监理署代理署长布鲁克斯也认为,由于美元支持的稳定币市值达数千亿美元,且支持的交易量超过万亿美元,这使得越来越多的高通胀国家公民选择使用美元支持的稳定币作为合成储蓄账户。他们不需要在当地银行开立账户,只需要互联网连接。同时许多稳定币支付利息,交易费用很低甚至为零,这使得他们可以摆脱发展中国家的货币政策,以相对稳定的美元形式储存劳动价值。甚至在一些宣称公开放弃美元的国家(拉丁美洲和非洲),亦有越来越多的初创公司在提供稳定币储蓄和支付选项。

在本轮美联储极端宽松与紧缩的货币政策周期中,美元稳定币已发展成为获取美元的重要替代渠道。尤其是在本币不稳定或贬值的国家,民众更愿意将财富转移到稳定币中,以避开本币的贬值风险。数据显示,2024年在17个国家或地区(新兴市场国家),企业和消费者在为获得稳定币而支付的溢价平均比标准美元价格高出4.7%,这些国家付出的溢价总额将达到47亿美元,并预计将在2027年增至254亿美元。其中,阿根廷的“稳定币溢价”最高,达到30%,其次是尼日利亚的22.1%,这表明当地居民和企业对稳定币有极高的需求。这些国家的本币贬值严重,经济不稳定以及货币美元的传统渠道受限,导致人们转向稳定币来保护资产;在上述一些国家中,稳定币在加密货币交易所的购买比例也出现激增。根据Bitso公司的数据,自2023年下半年以来,拉丁美洲地区购买的加密货币中有38%是比特币,30%是稳定币。而在阿根廷,美元稳定币的购买比例高达60%,不仅远超比特币13%的水平,而且是拉美地区最大的稳定币购买方。Bitso发现,当阿根廷比索的价值在2023年7月跌破0.004美元时,阿根廷稳定币的月度交易额在次月飙升至100万美元以上,而在2023年12月跌破0.002美元时,稳定币交易额则在次月超过了1000万美元。与此同时,由于稳定币购买量最大的时期是每月的第一周,表明阿根廷人在收到工资时就购买稳定币以保护财富。

(三)货币流通域视角下的公私竞争:央行数字货币的部署进展与国际流通明显滞后

从理论层面来看,CBDC作为央行发行的法定数字货币,提供了合法、受监管的数字支付手段并降低了交易成本,其广泛引入以及相应的针对性监管可能会为加密货币创造更具挑战性的环境,导致其部分优势在长期内消失(Laboure et al.,2021)。尤其是随着人们对CBDC的信任提高,可能使稳定币无法作为一种交易媒介而存在(Ozili, 2023)。近年来,欧洲央行(ECB)积极推动欧元CBDC的研发和落地,其中一个重要目标也是想通过数字欧元对抗稳定币等新兴力量在支付领域取得垄断地位。

然而从事实来看,稳定币与CBDC在新货币流通域的竞争中处于领先地位。数据显示,尽管当前全球有超过100多个国家和地区已启动CBDC的研发工作,但大多数都处于研发的中早期阶段,离试点和真正使用还存在较大不确定性。根据Statista的统计,截至2025年1月,只有中国、尼日利亚、巴哈马和牙买加的CBDC项目处于“活跃”状态,但其在国内的渗透率(市场份额)均未超过0.2%,这也限制了其在跨境流通层面的进展。从政策实践来看,CBDC的发展同时受限于国家治理能力与政策变化,这在尼日利亚和美国的案例中得到深刻体现。

其中,尼日利亚政府为应对加密货币冲击,于2021年2月禁止尼日利亚商业银行从事任何加密货币交易。随后于当年10月发行了央行数字货币eNaira,希望能取代基于加密货币的非正规活动。然而,根据Ree(2023)统计,在eNaira推出一年后,官方的eNaira钱包约有98.5%已被放弃,只有1.5%被积极用于交易。而在2022年7月至2023年6月期间,尼日利亚的加密货币交易量却同比增长9%,达到567亿美元。加密货币交易所KuCoin表示,许多尼日利亚公民不仅没有积极使用eNaira,反而将加密货币(尤其是稳定币)作为存储和转移资产的替代方案。而在2023年7月至2024年6月期间,稳定币在尼日利亚的使用率进一步提升,使得尼日利亚的稳定币流入量占撒哈拉以南非洲地区的40%左右,是第一大稳定币使用国。最终,尼日利亚政府不得不于2024年1月宣布取消加密货币禁令,并表示将联合尼日利亚银行、金融科技和区块链公司组成的财团开发奈拉稳定币cNGN。由此可见,在缺乏技术和经济治理能力的情况下,CBDC并不能有效地与美元稳定币等全球稳定币竞争。

第二个案例是美国政府在发行CBDC与支持美元稳定币之间存在激烈的政策博弈。其中,美国民主党方面支持美联储发行美元CBDC,其认为CBDC作为一种官方行为,一是可以帮助美国在制定涉及CBDC的国际数字金融交易标准方面发挥主导作用;二是可以抑制私营部门在数字美元方面的权力扩张过快。2022年,美联储与麻省理工学院(MIT)合作开展的“汉密尔顿项目”(Project Hamilton),旨在探索CBDC的技术可行性,在为数字美元提供理论与实践基础的同时,通过政府主导的金融创新维护金融稳定与发展主导权(包宏,2022)。但相较而言,共和党人则认为,正是在没有CBDC的情况下,美国的支付行业才出现了持续的创新,而美联储的CBDC可能会通过“占领该领域”来挤出上述创新。随着特朗普再次就任美国总统,美元稳定币获得了更大力度的支持。其不仅大力支持国会推进针对数字资产的立法,强化美元支持的稳定币及整个数字资产市场的监管,而且还通过行政命令禁止联邦机构创建CBDC。作为全球第一大储备货币的发行国和第一大经济体,特朗普的政策将进一步巩固美元稳定币的垄断地位,并可能对货币流通域的公共政策制定产生国际示范效应。

(四)货币流通域视角下的监管挑战:国际监管的灰色地带持续扩大

由于稳定币的技术特点和不同地区监管标准的不统一,导致其往往游走于现有国际货币监管框架的“灰色地带”。近年来,随着稳定币的流通范围日益扩大、去中心化稳定币及去中心化洗钱工具的使用以及中心化稳定币发行商的“权力滥用”等因素,其对国际监管的挑战亦愈发严峻,尤其是导致跨流通域的犯罪活动难以得到有效监管与制裁。具体来看:

随着去中心化稳定币(如DAI)和去中心化混币器的出现,用户可以在无需依赖第三方机构的情况下完成交易,从而规避监管。例如,犯罪分子可以利用智能合约将大额稳定币资金拆分至多个地址,随后通过混币器进行多次交易,实现资金的“洗白”,最终重新汇总成“干净”的资产。早在2019年,美国财政部下属的外国资产控制办公室(OFAC)便将Tornado Cash列入制裁名单,指控其涉及超过70亿美元的加密货币洗钱活动,禁止美国公民和企业使用该服务。然而,这并未能彻底遏制其运作。2023年,美国联邦调查局(FBI)和国税局(IRS)逮捕了Tornado Cash的创始人,指控其通过混币器协助犯罪分子洗钱超10亿美元。然而,截至目前,该混币器仍在运行,其中相当一部分交易涉及稳定币。据区块链分析公司Chainalysis统计,自2020年以来,混币器的交易量大幅增长,2020年第四季度首次突破10亿美元,2021年第一季度后更是长期维持在20亿美元的水平。此外,与非法活动相关的加密货币地址中,约10%的资金都会经由混币器进行转移,这使得监管机构难以追踪犯罪资金的流向。对于我国的而言,自2020年下半年以来,加密货币已成为各类违法犯罪活动和灰色产业的主要洗钱渠道,不仅美元稳定币USDT是主要涉案币种,而且还融合了去中心化交易平台和混币器的使用(王晓伟,2022)。

中心化稳定币发行商处于两个货币流通域的“弱监管”地带,其权力滥用问题愈发突出。作为加密货币生态系统中的关键一环,稳定币发行商在市场中扮演着类似传统金融体系中银行的角色。然而,部分发行商存在抵押品虚增、操纵市场等不当行为。以全球最大美元稳定币发行商Tether为例,其长期因未能严格遵守1:1抵押品比例的质疑而备受争议。2023年,美国商品期货交易委员会(CFTC)对其处以4100万美元的巨额罚款,原因在于其虚假陈述了充足的美元储备情况,误导了客户和市场。但在全球范围内,并不存在与美元稳定币流通范围相匹配的监管机构与政策,其堵点在于难以对美元稳定币发行商进行域外监管与约束。尤其是在新兴市场和发展中国家,美元稳定币及其发行商具有超然的市场地位。目前来看,这一情况将随着特朗普政府的大力支持政策得到强化。

五、政策建议

本文的核心观点认为,加密货币的出现与区块链技术的发展,使货币的流通域发生深刻变革。而作为能够横跨法币流通域与加密货币流通域的桥梁,稳定币近年来不仅大幅促进了加密货币生态的发展,而且通过赋予法定货币去中心化、数字化和全球可达性等特征,导致传统金融监管手段与制度的失灵,并从多个方面对国际货币体系构成持续冲击。因此,为确保国际货币体系的稳定性和可持续发展,需要从货币流通域的制度建设入手,即针对新货币流通域的特点建立与之相匹配的制度框架和技术能力。在当前阶段,货币流通域的制度设计面临两个十分棘手的问题:一是在新的货币流通域中,公共部门无法提供有足够吸引力的选项,导致稳定币占据主导地位。二者本质上是“国家—市场”二元货币权力的竞争;第二个问题是美元稳定币的“一家独大”。为此,本文提出的如下政策建议:

首先,应在全球范围内尽快推动针对稳定币(尤其是美元稳定币)的监管落地,这是最为关键的一步。当前的困境不在于没有可参考的政策文件,金融稳定委员会早在2022年就发布了全球稳定币的监管报告(FSB,2022),欧盟也于2023年5月出台了世界上第一个全面的加密货币法规——《加密资产市场监管条例》(The Markets in Crypto Assets regulation bill,MiCA),主要问题在于各国的监管态度与能力存在巨大差异。由于广大发展中国家“苦美元稳定币久矣”,建议我国积极发起国际合作,力争在国际层面成立专门的监管机构,通过建立并落实全球统一的监管框架和技术平台,全面维护国际金融秩序。

其次,建议以CBDC或数字特别提款权(eSDR)为切入点,加快多元化的国际货币体系改革。稳定币的崛起不仅表明国际货币体系改革势在必行,而且还指出数字化手段可能是一个关键且有效的改革方向。在货币流通域的视角下,CBDC或eSDR都是可以考虑的改革选项。其中,作为国家主导的数字货币,CBDC的合法性和安全性使其在跨境支付和金融稳定方面具有显著优势,同时也能保留国家对货币政策和金融稳定的控制权,但难点在于如何确保各国CBDC的研发与应用步调一致,并且具有较强的互操作性。对此我国可以积极作为,大力推广数字人民币和央行数字货币桥的经验,吸引更多国家加入CBDC的研发与跨境使用;而从国际货币体系的演进方向看,由IMF等国际组织发行超主权货币从长远看是取代美元本位的一个选项,并且eSDR也具有跨境使用方便灵活、实际币值更加稳定的优势(管涛,2023)。尤其对于发展中国家而言,这是在CBDC之外更加现实的国际货币选择。作为发展中大国,我国可发动更多国家积极参与,探索由IMF主导发行与SDR挂钩的稳定币,缓解发展中国家对美元稳定币的依赖以及自身技术实力与金融治理能力的不足。

最后,建议在可控范围内促进稳定币与传统金融体系的融合。由于具有区块链支付即结算的优势,CBDC和稳定币都具有良好的发展前景,都将对跨境支付网络建设和国际货币体系改革产生重要的影响(刘东民、宋爽,2020)。其中,稳定币除了可以用于支付和汇款,还可以与证券、贷款等传统金融产品结合,推动智能合约在金融交易中的应用。这种融合有望提高金融交易的自动化程度,降低交易成本,提升金融市场的效率(Feyen et al., 2021)。因此,在保证金融稳定的前提下,推动稳定币在合法监管框架下的创新应用,具有多项益处。我国可以考虑在香港和澳门等地探索港币、澳元或离岸人民币稳定币的创新与应用,作为一个观察试点。一方面可探索建立兼顾效率与安全的科学合规框架;另一方面可探索吸引金融机构、区块链行业开发稳定币的创新应用,特别是在跨境场景中尝试数字人民币与稳定币的创新组合,实现“主权可控、市场增效”的双轨制。

请您先登陆,再发跟帖!