胖东来推出企业“开放日”,每人收费2万元

10月20日晚间,胖东来商贸集团正式发布公告,宣布启动“胖东来开放日”企业参访项目,每人收费20000元。此举在零售行业掀起巨大波澜,被市场视为该公司在对外赋能策略上的一次重大转折——从过去的无偿输出,转向高价值的知识变现。

根据这份于10月20日发布的《开放日实施细则》,胖东来明确了此举的核心目的:“传播先进的文化理念、生活理念和科学的管理方法”。

公告称,胖东来希望通过这种方式,将“先进的生活理念、科学的管理技术、方法以及人文品质等”,分享给“理念、价值观一致的企业”。其目标不仅是传授运营模式,更是“启迪更多的企业走向健康、科学、轻松和美好”,最终实现“让社会更美好”的愿景。

参访者将获得的“收获”也超越了单纯的商业技巧,公告将其定义为:“先进文化理念的思想启迪”“科学的企业经营模式和管理方法”乃至“如何活出幸福生命”的感悟与思考。

此次2万元的“明码标价”,与胖东来过往的“无偿帮扶”模式形成了鲜明对比。据该公司今年4月披露的数据,其在对江西上饶嘉百乐、湖南步步高及永辉超市等企业进行调改帮扶时,不仅自掏腰包投入直接费用约8300万元,更因将自有品牌产品以“成本价”输出,导致整体销售损失约19亿元,毛利损失高达3.8亿元。

胖东来敢于标价2万元的底气,源于其卓越且难以复制的经营业绩。在刚刚过去的中秋国庆双节期间,该公司8天实现销售额8.2亿元,日均超过1亿元。截至9月27日,其年内销售额已达171.2亿元,提前三个月超越去年全年业绩。

其经营业绩的背后,是独特的“反内卷”经营哲学。创始人于东来今年3月曾公开表示,计划将2025年销售额控制在200亿元以内,理由是“销售额增长过快会导致员工加班、压力倍增”。

这种主动为员工幸福感“封顶”的理念,通过员工平均税后月入9000元、每周工时不超过36小时、年假不低于40天等措施得以实现。这种“员工高幸福感”驱动“顾客高忠诚度”的良性循环,被视为其最核心的商业秘密。

此次“开放日”的门槛设置也印证了其“理念筛选”的逻辑。

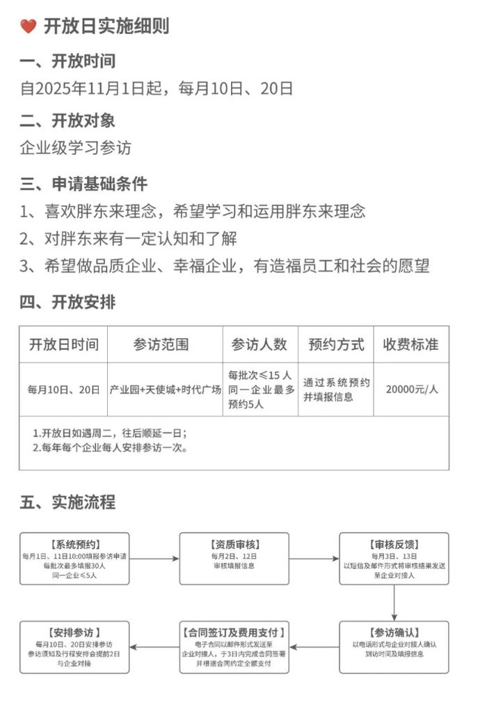
根据公告,开放日自2025年11月1日起,定于每月10日和20日举行,参访范围包括其产业园、天使城和时代广场。

申请对象被严格限定为“企业级学习参访”,且必须满足三大基础条件:“喜欢胖东来理念”“对胖东来有一定认知和了解”以及“希望做品质企业、幸福企业”。

在流程上,名额也极为稀缺。每批次严格限制在15人以内,同一企业最多5人。而预约系统在每月1日11:10开放后,每批次最多只接受30人填报申请,随后进入“资质审核”环节。审核通过后,企业需在3日内完成合同签订和全额付款。

值得注意的是,公告特别“建议”参访者:“提前一天或两天到达许昌,放下工作、不赶行程”,并“不要用审视的眼光去学习,而是真正看到胖东来背后核心的理念价值”。

市场分析认为,对正处于转型阵痛中的传统零售企业而言,这2万元不仅是一张参观门票,也代表着对一个已被市场验证的、可持续的“幸福企业”模式的深度学习机会。

请您先登陆,再发跟帖!