你们竟然这样戏弄“爱国者”zt

文章经作者南洋富商授权刊发 *****

 

    01 *****

 

    这两天,好友圈和微信群被“圣诞节八国联军侵华”的图片刷屏。太多人转发,吓我一跳。 *****

 

    点击了解:今天,这样的谣言还转,是一种悲哀 *****

 

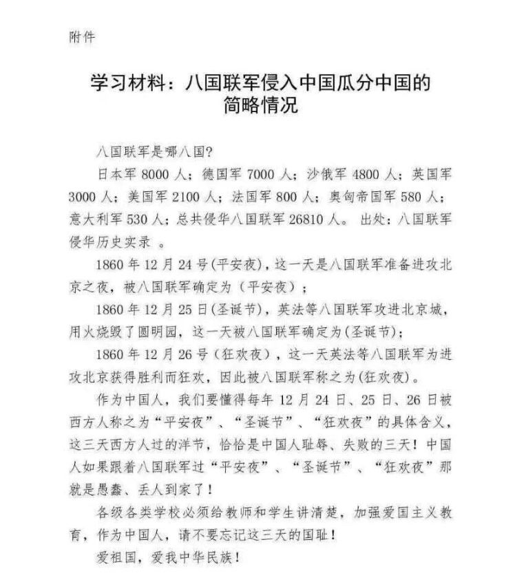
    我以为这只是一个恶搞,但是下面的这张据说是某教育部門发给学校要求大家学习的材料,更是让我震惊。 *****

 

    

真的有学校在号召抵制圣诞节。很多学校都接到通知,要求抵制圣诞节,不许在学校内庆祝圣诞。 *****

 

    这个时代的人,若不知道圣诞节与耶稣有关,可以算一个文盲。 *****

 

    上过历史课的人,不知道火烧圆明园的是英法联军,这是如假包换的差生。 *****

 

    生活在互联网时代,却不会去搜索求证,这人基本上就是废物。 *****

 

    看到这样离谱的谣言竟然相信,这是弱智。 *****

 

    有这样多的文盲、差生、废物、弱智,其实总结起来一句话:中国的基础教育太差:太多人缺乏判断力,没有求知精神的人,被很拙劣的谣言煽动莫名其妙的仇恨。 *****

 

    好的教育,应该提高人的判断力、求知欲、寻找真相的能力。 *****

 

    02 *****

 

    这种图片,用途很清楚:就是钓鱼,测试一下表演爱国的傻瓜比例有多高,果然上钩的很多。 *****

 

    先说几个基本事实:圆明园是英法联军烧的,不是八国联军。英法联军进入圆明园的日子是1860年10月6日,火烧圆明园是1860年10月17日。 *****

 

    八国联军进攻北京城的时间,是1900年8月14日,8月16日占领北京全城。 *****

 

    这两个日期,距离平安夜和圣诞节很远。 *****

 

    英法联军和八国联军差多少年?四十年。如果一个脸蛋红扑扑的小女孩目睹英法联军火烧圆明园,等她看到八国联军的时候,已经当了奶奶或外婆,满脸如烘干的陈皮。 *****

 

    这个谣言的编造者,竟然用这么搞笑的谣言玩弄爱国人士,这是什么行为?这是通过互联网造谣煽动仇恨,是很严重的(犯罪嫌疑)行为。 *****

 

    啊,即使是开个钓鱼玩笑,你这样戏弄爱国者,也太过分了。 *****

 

    03 *****

 

    八国联军其实是九国联军,还有一支军队叫「华勇营」,主要是来自山东威海,也叫「威海军团」。他们作战勇敢,攻打天津城立了头功。 *****

 

    当时帮助八国联军的,并不仅仅是威海军团,还有不计其数的大清国民。他们为何当汉奸帮八国联军? *****

 

    道理没那么复杂:八国联军打的是大清国和义和团,老百姓为啥要帮大清国和义和团? *****

 

    

*****

 

    大清国是中国么?甲午战争时日本人的口号是「驱逐鞑虏,恢复中华」,意思是大清政府是中華的敌人,日本人自称要帮中国人恢复中华。 *****

 

    要想了解这段满洲人屠杀中国人的历史,可以搜索一下「满洲大屠杀」,类似于嘉定三屠,扬州十日,江阴八十一日,广州大屠杀,嘉兴大屠杀……总之,这些大屠杀的残忍程度,远超日军的南京大屠杀。大约一半的中国人死于满清大屠杀,几千万人。 *****

 

    清兵转战烧杀37载,使中国人口从明天启三年的5165万减至顺治十七年的1900万,净减三分之二。 *****

 

    鲁迅说:其实东方落后于西方,正是始于明朝的灭亡。 *****

 

    大清国甚至不许中国人留中国传统发型,穿中国传统衣服。「东华录」卷五顺治元年条,则记载:「不随本朝制度剃发易衣冠者,杀无赦」。  镇江知府告示则是:「一人不剃发全家斩,一家不剃全村斩」! *****

 

    这样对中国人进行大屠杀的满清统治者,就是你们说的「我们中国」? *****

 

    八国联军杀了很多中国人吗?当然杀了不少,拳匪头子抓到就杀,支持拳匪的村民也杀了不少。 *****

 

    杀了多少?没数据,但是杀的基本上都是义和团。 *****

 

    义和团是什么人?他们是一群自称爱国的人,很喜欢杀人。 *****

 

    义和团杀人的标准很简单:洋人?杀。信基督教的中国人?杀。你家里有洋钉和洋火?杀。你家里有英文书?杀。 *****

 

    如果今天还有义和团,大体上是这样的:看到圣诞节庆祝的中国人,就杀你全家。 *****

 

    你用苹果手机,杀。 *****

 

    你买外国汽车?杀。 *****

 

    你用洋人的互联网?杀。 *****

 

    你用崋为手机就安全了?才不,打开手机一看,里面全是外国零件,连操作系统都是洋人的安卓。所以用崋为手机的用户,造崋为手机的工程师,都会被义和团杀了。 *****

 

    程序员用洋代码写程序,杀。 *****

 

    你不用毛笔,却用洋人的键盘写字,杀。 *****

 

    学校老师上课讲西洋人牛顿的力学三大定律和欧拉定理,杀。 *****

 

    你衣服上有洋文Nike和adidas,你吃肯德基和麦当劳,杀。 *****

 

    你穿西装带领带,杀。 *****

 

    你玩吃鸡和英雄联盟,杀。 *****

 

    04 *****

 

    义和团喜欢造谣。他们造谣的水平很拙劣。比如说,他们说洋人的银钱用中国人的眼睛造。说教堂墙壁用中国人的人皮当墙纸,人血当涂料,说洋人用妖术强奸女人灵魂。但是这样拙劣的谣言,很多中国人深信不疑。(洋)银必取中国人睛配药点之,而西洋人睛罔效,故彼国人死,无取睛事,独中国人入教则有之。……(洋人)能咒水飞符,摄生人魂与奸宿,曰神合。又能取妇女发爪置席底,令其自至。取男童女童生辰粘树上,咒之,摄其魂为耳报神,……甚或割女子子宫、小儿肾子,及以术取小儿脑髓心肝!(「反洋教书文揭帖选」9页) (北京西什库教堂)墙壁,具用人皮粘贴,人血涂抹,又有无数妇人赤身露体,手持秽物站于墙头,又以孕妇剖腹钉于楼上,故团民请神上体,行至楼前,被邪秽所冲,神即下法,不能前进,是以难以焚烧。又兼教堂有老鬼子在内,专用邪术伤人,固难取胜,反多受伤。 (「庚子记事」28页) 。 *****

 

    这样的谣言,和「圣诞节是1860年12月25日八国联军火烧圆明园纪念日」,是否异曲同工? *****

 

    05 *****

 

    

*****

 

    义和团的口号是爱国忠君。他们砸铁路,毁火车,拔电线杆,弄沉火轮,这些都是洋货,但是这些都是大清国政府搞的呀。 *****

 

    大清国当然和义和团不一样。大清国一点都不像义和团那么「爱国」。 *****

 

    慈禧太后看电灯是好的,马上用洋人的电灯代替皇宫里的油灯。 *****

 

    慈禧太后看到洋人的电报和火车是好的,赶紧学。 *****

 

    袁世凯进口一台洋人的汽车,送给太后,太后就笑纳了。 *****

 

    皇宫里有各种西洋玩具和仪器设备。圆明园里有西洋大水法。北洋水师的大军舰是跟意大利订货的。 *****

 

    光绪皇帝的书架上,摆放的西方大师的著作:孟德斯鸠,卢梭,伏尔泰,柏拉图,还有世界各国的宪法和政治制度介绍。他想要学洋人的君.主.立.宪。 *****

 

    大清国请来担任技术高官的那些洋传教士,有些还是康熙和顺治皇帝的老师,利玛窦,庞迪我,汤若望,南怀仁,这些人死了多年了还被义和团挖出尸体。义和团之杀教民毛子也,备诸酷虐,锉舂,烧磨,活埋,炮烹,支解,腰杀,殆难尽述。京西天主堂坟地,悉遭发掘,若利玛窦,庞迪我,汤若望,南怀仁诸名公遗骨,无一免者。胜代及本朝御碑,皆为椎碎。保定属有张登者,多教民,团匪得其妇女,则挖坑倒置,填土露其下体,以为笑乐。 *****

 

    这已经不是忠君爱国了。 *****

 

    至于北京城,被义和团搞成什么样?城中日焚劫,火光连日夜……夙所不快者,即指为教民,全家皆尽,死者十数万人。其杀人则刀矛并下,肌体分裂,婴儿生未匝月者,亦杀之残酷无复人理”,“京师盛时,居人殆四百万。自拳匪暴军之乱,劫盗乘之,卤掠一空,无得免者。坊市萧条,狐狸昼出,向之摩肩击毂者,如行墟墓间矣。 *****

 

    好好一个四百万人口的北京城,被义和团毁成萧条鬼城。 *****

 

    06 *****

 

    慈禧太后看到义和团这么忠君爱国,脑袋一热,就要政府军和义和团合作,一致对外,下令对十一个国家同时宣战。 *****

 

    一堆智商正常的大臣恼了。他们说:老太婆疯了,得给点教训。 *****

 

    于是有了东南互保。 *****

 

    所谓东南互保,就是大家拒绝执行中央政府的号令。他们不对洋人宣战,反而跟洋人签订友好互保条约。 *****

 

    李鸿章对太后说:此乱命也,粤不奉诏。 *****

 

    张之洞更不客气。座中有人提议写「臣罪侍东南,不敢奉诏」。张之洞奋然掷烟枪而起曰:这老寡妇(指慈禧太后)要骇她一下!改:臣坐拥东南,死不奉诏! *****

 

    邮政大臣盛宣怀下令各地电信局将清廷召集义和团民及宣战诏书扣押,只给各地督抚观看,并且电告各地督抚,不要服从此命令。 *****

 

    刘坤一说:慈禧的政.权要完蛋。 *****

 

    连慈禧的亲密战友,根正苗红的满人荣禄也决定跟这些汉人一起抵制,刚宣战就告诉大家别把太后的命令当回事,希望大家一致抵制西太后。 *****

 

    张之洞等人甚至策划一个「李鸿章大总统」方案:一旦北京政府被八国联军干掉,大家就推选李鸿章当大总统,走向共.和。 *****

 

    因为大家心里都清楚:一个政.权到了靠义拳匪这种东西对付洋人的时候,基本上就是彻底没戏了。 *****

 

    于是,大家一起抵抗来自北京的命令,反而勾结洋人一起镇压义和团。 *****

 

    当年硬起来比谁都硬的西太后,软蛋起来比谁都软,转眼就跟八国联军议和。庚子赔款,钱还是从人民身上刮。 *****

 

    太后也称东南互保是对的,甚至给那些抵抗宣战命令的人奖励。 *****

 

    其实太后也不笨,她也清楚,她的宣战不过是一个姿态,一个拿义和团的命和洋人来一次讨价还价。虽然讨价还价的结果,还是亏了。 *****

 

    而爱国忠君的义和团,不过是用过的厕纸,用完就扔。 *****

 

    啊,太后,你怎么能这样玩弄爱国的义和团。

请您先登陆,再发跟帖!