养老金差距太刺眼,事关分配公平和国家伦理
《中国劳动统计年鉴》显示,2014年我国机关事业单位和企业职工退休者月均养老金分别为2741.5元和2063.9元,两者差距还不算很大。但是到了2022年,机关事业单位退休月均养老金变成了6099.8元,而企业职工退休月均养老金则只有3148.6元,差距扩大近1倍。
大家都知道,目前社会上的老年人,有些人退休金一两万,有些人三四千,而还有些人只有一两百,这就是同人不同命,这样的差异是怎么造成的呢?
养老金高的群体,一个人的养老金能养活一家三代,而底层老百姓连基本生活都没有保障。
前两年网传一个95后的辞职报告说:“爷爷退休金7000,奶奶退休金6500,爸爸退休金6800,妈妈的退休金5200,外公的退休金6500,外婆的退休金6000,自己上班的工资才3200。如果在家照顾他们的饮食起居,他们每个月给我的钱超过15000,所以我想辞职回家尽尽孝心。”
今年11月8日,在第六届全国养老金发展论坛上,全国人大常委会委员、中国社会保障学会会长郑功成提出一个令人震惊的观点:基本养老保险在任何国家都是追求社会公平的公共品。养老金不是为高收入者锦上添花,是为低收入者雪中送炭。
今年3月份两会的第一天,我们的城乡居民基础养老金最低标准被提高了20元,20元当然很少,但一年下来240元的增加,对于没什么收入来源的农村老人来说,也是一笔数额较大的收入。但和机关事业单位退休群体对比,两者差异则在几十倍。
增加20元,看起来不多,但要知道此前我国大部分农民群体的每月退休金也就一百元左右,除了北上广深几个一线城市之外,我国大部分地区的农民群体每月退休金都不会超过五百元。更多的,哪怕是在已经增加20元的基础之上,大部分农民的每月退休金依然只有一百多元。和机关事业单位月均退休金的6000元对比,两者差异在几十倍,毫无疑问这是巨大的社会资源的倾斜。
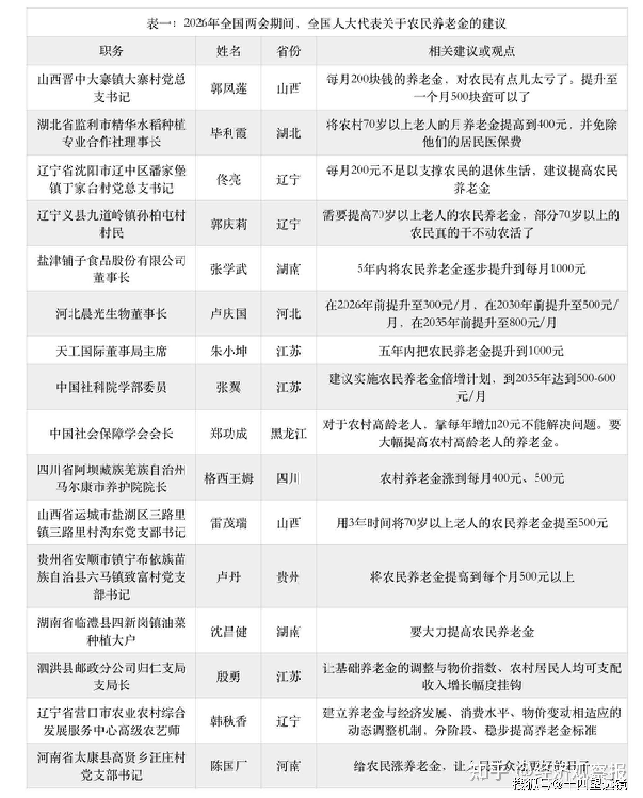
2026年两会期间,农民养老金涨幅再次成为民生热议焦点。据不完全统计,今年两会上,共有16名全国人大代表、4名全国政协委员提交相关建议或提案,呼吁提高农民养老金。
根据人社部数据,2023年全国企业退休人员人均养老金为3162元/月,农民养老金人均为214元/月,两者差距达14.8倍。在中国发展高层论坛2025年年会上,国务院发展研究中心原副主任刘世锦再次建议要提高农民养老金。他说,目前城镇机关事业单位退休人员养老金约为6000元/月,城镇退休职工约为3000元/月,而城乡居民养老保险参保者中95%为农村居民,其养老金仅为220元/月,与前两者相比存在10到15倍的差距。

此次呼吁提高农民养老金的16名全国人大代表,主要来自中西部地区——除3名来自江苏的人大代表外,其余13名分别来自河南、山西、辽宁、湖南等中西部省份和农业大省。
其中,最受关注的是一则“含泪请求”的新闻——在两会湖北代表团的小组审议中,全国人大代表、湖北省监利市精华水稻种植专业合作社理事长毕利霞在发言中哽咽表示:“老一辈农民为国家农村改革发展奉献了一辈子,如今老了,肩不能挑、手不能提,每月仅有一百多元的养老金,生活十分艰难。”

