20名代表委员呼吁背后 农民养老金调涨现实路径
记者 田进
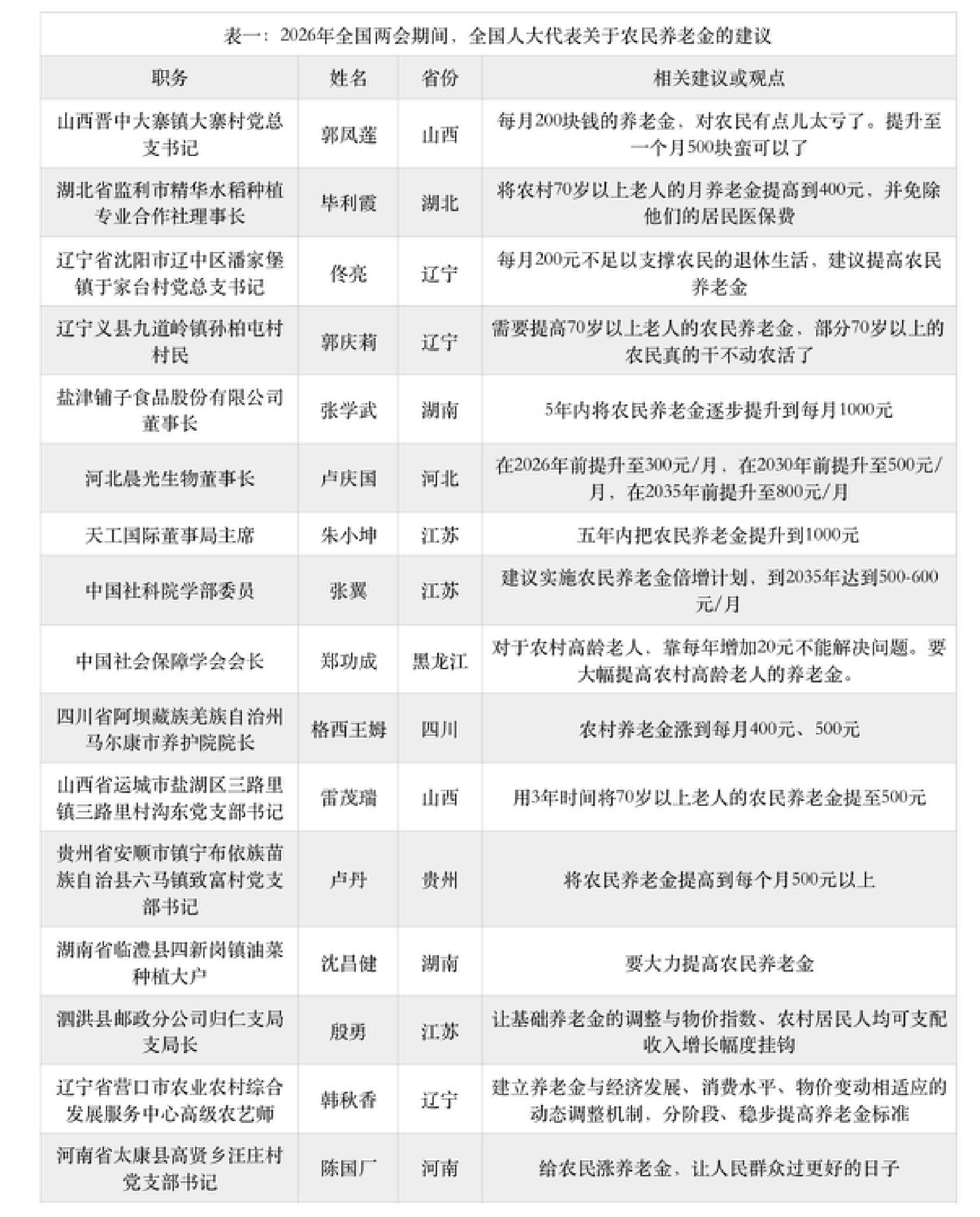
2026年两会期间,农民养老金涨幅再次成为民生热议焦点。据经济观察报不完全统计,今年两会上,共有16名全国人大代表、4名全国政协委员提交相关建议或提案,呼吁进一步提高农民养老金水平(具体名单见文末表一、表二)。
农民养老金,即城乡居民基本养老保险(下称“农民养老金”)。与城镇职工养老金相比,其覆盖人群以农村低收入老年群体为主,因此常被称为“农民养老金”。人社部数据显示,截至2024年,共有5.4亿人参加农民养老金制度,其中实际领取待遇人数达1.8亿人。
农民养老金主要由基础养老金和个人账户养老金组成。其中,中央政府确定全国基础养老金最低标准,地方政府可结合本地财力上浮;个人账户养老金则主要依靠个人缴费积累。
近年来,全国基础养老金最低标准持续上调,已从制度建立初期的每人每月55元,提高至2025年的143元,2024、2025年连续两年均实现20元/月涨幅。按照今年政府工作报告,2026年,全国基础养老金的涨幅依旧为20元/月。
在全国基础养老金最低标准上涨的同时,地方政府额外提供的基础养老金标准存在较大差异,这也导致全国农民养老金平均水平不足300元/月,且省际差距明显,呈现“区域贫富差距”的特征。
以2025年数据为例,北京、上海的月均基础养老金分别为998元/月、1555元/月,而云南、辽宁、安徽等多数省份的基础养老金仍低于200元/月。
根据人社部数据,2023年全国企业退休人员人均养老金为3162元/月,农民养老金人均为214元/月,两者差距达14.8倍。
从2022年开始,呼吁上调农民养老金的学者逐渐增多,特别是多位经济学家加入了这一讨论。近年两会期间,多位全国人大代表和政协委员也纷纷提出相关呼吁。至2026年,一些研究者认为,社会已就“让农民养老金涨得快点”形成了一定共识。
问题在于,这种上涨应该如何实现?
20位代表委员呼吁
此次呼吁提高农民养老金的16名全国人大代表,主要来自中西部地区——除3名来自江苏的人大代表外,其余13名分别来自河南、山西、辽宁、湖南等中西部省份和农业大省。
在两会湖北代表团的小组审议中,全国人大代表、湖北省监利市精华水稻种植专业合作社理事长毕利霞在发言中哽咽表示:“老一辈农民为国家农村改革发展奉献了一辈子,如今老了,肩不能挑、手不能提,每月仅有一百多元的养老金,生活十分艰难。”
全国人大代表、辽宁义县九道岭镇孙柏屯村村民郭庆莉在接受媒体采访时也提到“部分70岁以上的农民真的干不动农活了,他们需要更多支持”。
综合梳理代表委员建议,核心诉求分为两类:一是短期内将农民养老金提升至500元/月左右,重点向高龄老人倾斜;二是规划未来五年,将农民养老金提升至1000元/月,或建议在现有20元/月涨幅上进一步提升农民养老金(未明确具体增长目标)。
如果要实现上述增长目标,未来五年,农民养老金年均涨幅需要从2026年的20元/月,提升至约150元/月。
这并非首次有代表委员呼吁上调农民养老金,2025年已有数位代表委员提出相关建议。回看过去五年,农民养老金上涨的共识在讨论中逐步凝聚,支持较大幅度上调农民养老金的观点,既有出于公平性的考量,也有着眼于扩大内需、促进消费的现实需求。
2022年,受疫情等因素影响,中国经济短期内面临需求收缩、供给冲击、预期转弱的三重压力,提振消费被视为稳增长的关键抓手。
如何提振内需,成为宏观经济学界讨论的一个核心议题。参考此前部分国家面向居民侧的直接财政补贴措施,结合中国国情,一些经济学家开始将提高农民养老金作为重要抓手——因农民养老金基数低,提高农民养老金带来的边际消费倾向的改变比较明显,对内需的拉动效果也会更显著。
因此,相较于社保研究者和“三农”研究者,经济学家更早、也更积极地参与到这一轮农民养老金上调的共识推动中来。
2024年,在市场呼声推动下,全国基础养老金月最低标准涨幅创下了制度建立以来的新高。2009年至2023年的15年间,该标准从55元/月增长至103元/月,累计仅增长48元,其中2022、2023年每年仅上调5元。与之形成对比的是,2024年涨幅骤增至20元,且2025、2026年连续两年均保持20元/月的涨幅。
但这样创新高的涨幅,似乎并不“解渴”。
2024年9月21日,在“924”一揽子增量政策出台前三天,国务院发展研究中心原副主任刘世锦在中国人民大学中国宏观经济论坛(CMF)季度论坛(2024年第三季度)上提出建议,以发行超长期国债为主筹措资金,在一到两年时间内,形成不低于10万亿元的经济刺激规模。关于支出方向,他认为可以和之前“四万亿”政策形成差异,此次支出重点是补上基本公共服务的短板,将投资重点从以往的物质资本转向人力资本。而推动发展型消费,就是人力资本投资的重要内容。
在中国发展高层论坛2025年年会上,刘世锦再次建议要提高农民养老金。他说,目前城镇机关事业单位退休人员养老金约为6000元/月,城镇退休职工约为3000元/月,而城乡居民养老保险参保者中95%为农村居民,其养老金仅为220元/月,与前两者相比存在10到15倍的差距。这一现象表明,尽管近年来在基本公共服务领域已做了大量工作,但养老保障等部分领域仍存在突出问题:一是水平较低,二是城乡差距显著。
从中国发展高层论坛2025年年会到博鳌亚洲论坛2025年年会,包括原中国银保监会主席郭树清、浙江大学共享与发展研究院院长李实等多位专家,也公开呼吁农民养老金上涨的步伐应该更快一些,预期最终水平为每月400元至1000元不等。
2025年,围绕农民养老金较低的历史渊源、上调路径、影响等,多方展开了一轮广泛的讨论,也厘清了部分争议问题。比如有研究者认为,职工养老金之所以较高,是因为此前该群体缴纳了个人部分养老金,或享有“视同缴纳年限”;而高龄农民群体没有个人缴纳积累,这直接导致了其养老金偏低的现状。对此,多位研究者从不同角度论证,尽管很多农民没有直接缴纳个人部分养老金,但这是由历史原因造成的,大量农民群体在农业生产、城镇化进程中发挥的巨大作用,不应被忽视。
以农业税为例,1958年颁布的《中华人民共和国农业税条例》提出,采用地区差别比例税率,规定全国平均税率为常年产量的15.5%,最高不得超过25%。此后,农村家庭进入“交公粮时代”。2006年1月1日,《中华人民共和国农业税条例》正式废止。根据中央纪委国家监委网站2019年公布的资料信息,从1949年到2005年的57年间,全国累计征收农业税约4200亿元;从1990年到2000年的10年间,农民税费负担总额从469亿元增长到1359亿元,人均负担增长了3倍。
野村中国首席经济学家陆挺表示,中国农民工在历史上因“剪刀差”为国家工业化作出了大量贡献,改革开放过程中,几代农民工为城市建设奉献了青春。增加他们的基础养老金,让他们在年老之后享受国家发展的成果,是理所当然的。
涨谁的养老金
“更大幅度上调农民养老金”是一个总的愿景,但在具体的路径上,不同观点指向了不同目标。从多位研究者和今年两会代表委员的呼吁看,更大幅度上调农民养老金的核心指向,是农村高龄老人。这一目标的提出,有明确的制度渊源。
2009年,面向农村居民的农民养老金制度开始试点(2011年面向城镇居民的农民养老金的制度试点,2014年两项制度合并为现行的“城乡居民养老金”)。当时推行的“补缴规则”为此后农村高龄老人养老金偏低埋下了伏笔。
根据领取规则,农民养老金由“基础养老金+个人账户养老金”构成。其中,基础养老金来自财政补贴,地区间财政差异直接决定了养老金水平;个人账户养老金则依赖退休前个人缴费,遵循“多缴多得”原则。
按照2009年农民养老金的制度设计:2009年及之前已年满60岁的农村居民,可无须缴费、也不允许补缴,就可直接领取基础养老金。以此计算,当下76岁及以上的农村老人,因无个人缴费积累,其养老金完全依赖财政补贴,仅能领取基础养老金。
这一制度设计造成了显著的群体差异。76岁及以上的广大中西部地区农民,成为整个制度待遇的“低谷”,云南、辽宁、安徽等多数省份的基础养老金均在200元/月以下。
因此,这一群体也成为这一轮呼吁“更大幅度上调农民养老金”的重要对象,多位研究者提出了按年龄“梯度上涨”的方案。
今年全国两会期间,全国人大常委会委员、中国社会保障学会会长郑功成在接受媒体采访时提到,调研发现,越是年老的农民,其养老金越低,因为他们没有个人缴费形成的养老金,只能领取政府供款的基础养老金。建议可以以70岁为基准,在普遍提升基础养老金的基础上,额外增发“历史贡献养老金”,年龄愈大补偿愈多,对80岁以上的老人更应大幅提高基础养老金。
在今年全国两会期间,通过上涨农民养老金来补上“欠高龄农民的旧账”,也被广泛提及。全国人大代表、盐津铺子食品股份有限公司董事长张学武表示,新中国成立以来,农民通过交公粮、出工投劳等方式,为国家工业化积累作出了不可磨灭的贡献。
全国人大代表、山西省运城市盐湖区三路里镇三路里村沟东党支部书记雷茂端说,当年农民宁可自己饿着肚子,也要把最好的粮食交给国家,义务修铁路、修水库,为国家发展立下汗马功劳,理应在老年获得保障。
对于这一群体,由于没有个人缴纳部分,要提高其养老金只能完全依靠财政。考量到地方财政压力,此次上涨的资金来源,可能更多需要中央财政发力。
远东资信研究院副院长张林表示,按照国际经验,社会保障支出中,保障性的养老和医疗支出一般由中央财政来承担,而教育支出多由地方财政来负担。结合中国央地财税关系向中央加大公共支出倾斜的调整方向,如果农民养老金要实现实质性上涨,由中央财政承担更为合理。
从财政补助力度来看,2024年农民养老金获得的财政补助为4249.51亿元,大幅度低于机关事业单位基本养老保险的6439.19亿元和企业职工基本养老保险的8066.7亿元。如果考虑到农民养老金制度参保人数多于后两项制度,其人均每月获得的财政补助与后两者的差距将更为显著。(见表三)
表三
郑功成进一步测算,根据七普数据,2025年我国农村80岁及以上的高龄老人约2000万人,如果为这批老人每人每月增发500元专项补贴,每人一年需支出6000元,全国总计约1200亿元,仅占2025年GDP的0.086%。
回归制度建设
截至2024年,城乡居民养老金参保人数达5.4亿人,实际领取待遇人数为1.8亿人。随着人口老龄化进程推进,这一庞大群体的规模还将持续扩大。
这意味着,仅靠财政补贴支撑养老金持续大幅上涨,长期来看并不现实。制度可持续发展的关键,仍需要回归社保制度本身的建设与完善。
郑功成在接受媒体采访时表示:“不赞成普遍性地将农民养老金一下提500元、提1000元。养老金制度具有显著刚性发展特征,不仅需理性建制,且需理性发展。尽管普遍性提高居民养老金水平是必由之路,但不等于简单普遍性地大幅度增加,这不现实,亦不符合制度规律,更不利于长远。”
按照制度设计,2009年之后才年满60岁的农村居民,需在退休前逐年缴纳农民养老金并允许补缴。对于未退休人群,要提高其退休后的农民养老金水平,除增加财政补贴外,关键在于激活“多缴多得”机制。
2025年底至2026年初,云南、安徽、贵州、辽宁等地密集宣布,将在2026年上调农民养老金最高缴费档次,这是时隔数年后多地同步调整的重要信号。根据经济观察报测算,如果个人按上限缴费15年(也可一次性补缴15年的农民养老金),北京、上海农民养老金每月可达1985元/月、2422元/月,云南、安徽也都能突破1000元/月。
中国人民大学劳动人事学院副教授乔庆梅表示,缴费上限的提高,与政策提升农民养老金平均水平的目标密切相关。考虑到财政补贴压力,缩小农民养老金与企业退休人员养老金的差距,需要从个人账户养老金(即个人缴费端)想办法。
多地在上调农民养老金缴费上限时,均明确此举旨在提升农民养老金平均水平。例如,2025年12月31日,安徽省人社厅发布的《关于增加城乡居民基本养老保险最高缴费档次的通知》指出,此次调整是适应安徽省城乡居民收入持续增长的趋势,拓宽参保人员自主选择空间,鼓励参保群众通过多缴费、长缴费提高未来养老金水平。
武汉大学社会保障研究中心教授向运华表示,通过“多缴多得”机制,按更高档次缴费可提高个人未来养老金水平,增强居民老年期的经济保障能力,同时缩小农民养老金与职工养老保险的待遇差距,促进制度公平。
不过,尽管各地不断上调农民养老金缴费上限,实际参保中多数居民仍更倾向于选择低档缴费,而非最高档。
2024年11月,全国人民代表大会常务委员会执法检查组发布的关于检查《中华人民共和国社会保险法》实施情况的报告显示,在居民养老保险分档缴费方面,执法检查组在农村开展抽样检查发现,约80%的村民选择最低档缴费。
导致个人选择“少缴少得”的核心原因,是按上限缴费需要“牺牲”当期收入。以云南为例,按最新缴费上限缴纳农民养老金,个人每月需支出约833元。
向运华表示,未来要推动更多居民主动选择高档次缴费,关键在于提升个人经济能力,同时政府部门需要加大对高档次缴费的补贴激励。当前多数人选低档,主要是因为缴费压力小,且满足最低参保条件即可享受基础养老金待遇。
中国社会科学院世界社保研究中心主任郑秉文在此前采访中表示,从可持续发展角度看,一个国家的民生制度需要有稳定的资金来源。由于农民养老金制度的资金来源更多依赖于各级财政转移支付,因此涨幅制定需坚持“尽力而为、量力而行”,在财政允许范围内提高待遇。作为国家提供的“定额式”养老津贴,脱离财政的任何其他筹资方式均难以持续。

