开始抓壮丁!俄罗斯“居住服役”法令颁布华人蜂拥回国,机票暴涨200%
2026年2月,一则关于俄罗斯要求境内长期居留外籍男性服兵役的消息引发轩然大波。
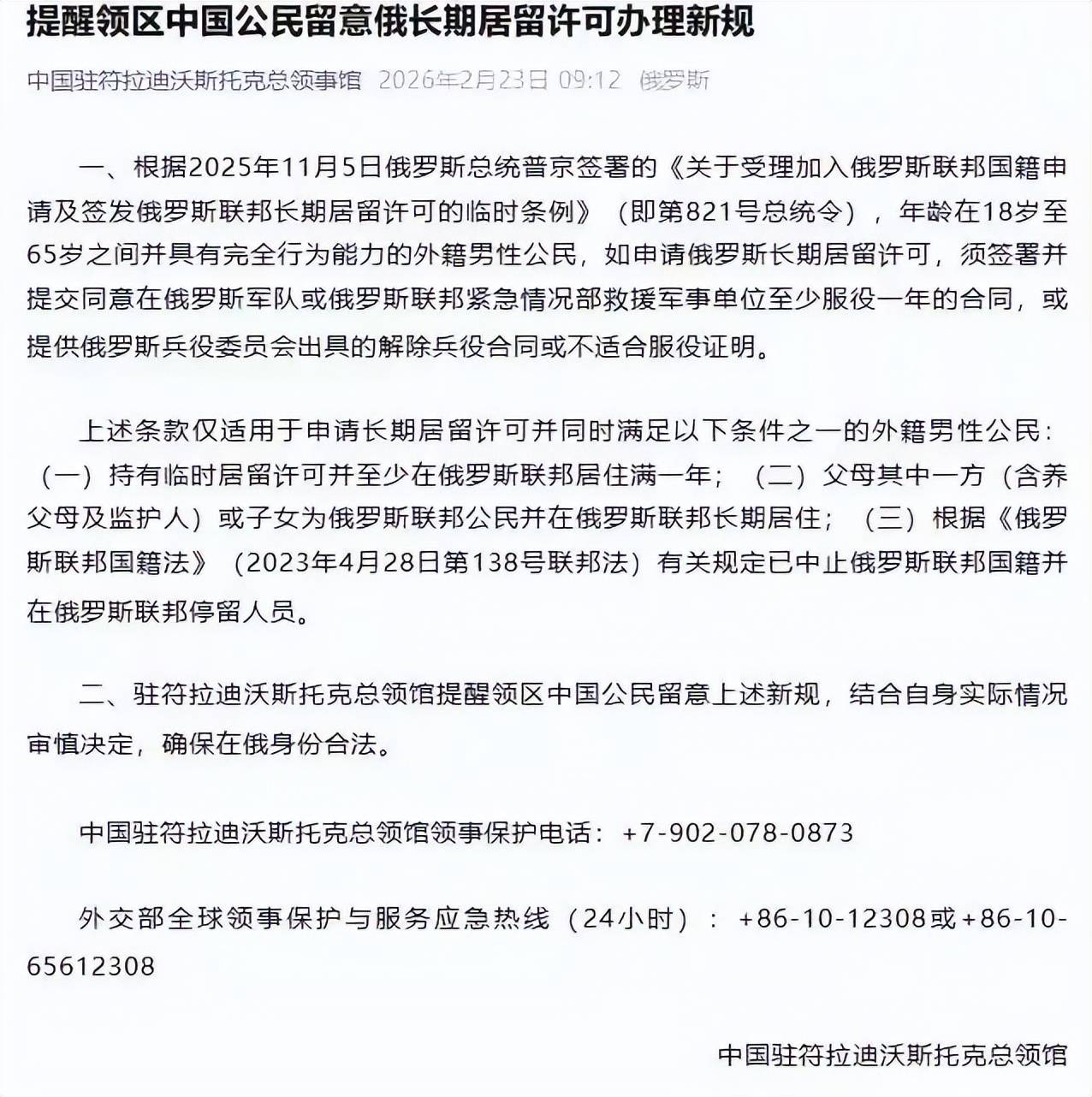
2月底,我国驻符拉迪沃斯托克总领事馆紧急发布提醒:
根据2025年11月5日普京签署的第821号总统令,18至65岁外籍男性申请长期居留许可需签署至少一年服役合同,或提供不适合服役证明。
那一政策直接导致在俄华人掀起回国潮,莫斯科至北京航线机票价格暴涨200%,部分航班甚至出现“一票难求”的极端情况。
这背后到底怎么回事?

普京的“一纸法令”
先把时间线捋清楚,这事不是突然冒出来的,只是之前藏着掖着,直到2026年才正式引爆。
2025年11月5日,俄罗斯总统普京签署第821号总统令,全称叫《关于受理加入俄罗斯联邦国籍申请及签发俄罗斯联邦长期居留许可的临时条例》。
说白了就是拿俄罗斯长期居留权(绿卡),必须先服役。
这份法令原本是临时条例,2026年3月1日正式执行,2026年2月底领馆提醒一出,相当于给所有人敲了警钟,留給大家反应的时间,只剩短短几天。
根据规定,18岁至65岁之间、具有完全行为能力的外籍男性,在申请俄罗斯长期居留许可时,必须签署一份在俄罗斯军队或紧急情况部救援军事单位服役至少一年的合同。
除非能提供俄罗斯兵役委员会出具的不适合服役证明 。
从俄罗斯官方的表述来看,外籍签约人员有望被分配至“非战斗序列岗位”,如灾害响应、基础设施抢修、物资调度等 。

但在现代战争形态下,“后方”与“前线”的界限早已模糊。
高精度制导武器、无人机蜂群、远程火箭炮让所谓的“安全区域”随时可能成为废墟。
另外,这不禁让人想起了一战时期援助英法的华工,当时说的是华工只是去修铁路和防御工事去了,可最后英国人硬生生将部分华工拉上了战场。
战争打到关键时刻,谁还顾得上那么多,正因如此,本次俄罗斯所谓的“非战斗序列岗位”也不是那么可靠。
另外说是提供不适合服兵役的证明就可以免去责任,但那也是很难获得的,除非严重残疾、高度伤残才可以,普通的问题估计都难以拿到免责。
这样一来意味着什么?
意味着对于那些已在俄罗斯打拼多年、组建家庭、经营生意的中国男性公民,他们站在了命运的十字路口:
要么签字,把自己交给一支深陷战争消耗的军队;要么放弃多年积累,从头再来。

公开资料显示,在远东,有以东北、山东、湖北农民为主的数十万菜农。
俄罗斯气候寒冷,蔬菜价格昂贵,他们搭建大棚、引进技术,撑起了当地人的“菜篮子”。
在国际倒爷中,乌苏里扬斯克市场(中国城)有6000余家商铺,其中90%都是中国人 。
还有专门从事俄罗斯碧玉生意的河南南阳和江苏苏州买家,估计这次都受到了巨大的影响。
因为他们长期居住在俄罗斯,已有很多人的居住证都满1年了,有的甚至在那里结婚生子,组建了家庭。
这样一来,面对这样的禁令不得不慌。
不过值得注意的是,这项规定并非针对所有中国人。
一些短期旅游、商务访问(中俄目前有30天免签政策)、留学生、外交人员均不在征召之列。
可以说俄罗斯的这则法令,还是针对在俄罗斯吃到红利的一些华人。
但是在关键时刻祭出这样的“狠招”,也暴露出了战争的残酷和俄罗斯文化的野蛮。
透过现象看本质,俄罗斯本次之所以会出台这样的政策,核心原因还是在俄乌战场上吃紧了。

俄罗斯真的缺人了?
俄罗斯幅员辽阔,人口1.46亿,为何要将手伸向外籍居民?
答案藏在俄乌战场的统计数据里。
截至2026年2月,这场冲突已持续整整四年,已演变为21世纪欧洲最惨烈的持久战。
根据俄罗斯独立媒体Mediazona与BBC俄语频道联合统计,截至2026年1月,俄军阵亡人数已突破20万,若计入伤员与失踪者,总伤亡可能超过180万。
这个数字相当于俄罗斯现役常备军总量的三分之一,更远超苏联在阿富汗战争十年的伤亡总和。
在顿巴斯前线,战斗强度达到惊人程度。
以南线斯捷普诺希尔斯克村战场为例,俄军士兵平均存活时间仅12分钟,那种“绞肉机”式的消耗迫使俄军不断增兵。
但是,俄罗斯总人口仅1.46亿,且面临严重的人口结构问题。。15-29岁适龄男性仅1800万,其中符合服役条件的约600万。
持续四年的战争已使国内兵源濒临枯竭,莫斯科街头甚至出现70岁老人被征召的极端案例。

由此,俄罗斯第821号总统令的出台,至少暴露出俄罗斯三重战略困境:
1、军事层面
通过征召外籍人员填补兵员缺口。
据俄内务部数据,境内符合条件的外籍男性约308万,其中中亚务工人员占60%,中国公民约20万。
那些群体成为俄罗斯眼中的“战略资源储备”。
2、经济层面
试图通过军事绑定强化外籍人员归属感。
俄罗斯远东地区长期面临劳动力短缺,2025年该地区农业缺口达40%,建筑业缺口达35%。服役一年可换取居留权的政策,实质是将战争风险与经济利益挂钩。
3、政Z层面
转移国内矛盾焦点。
随着战争进入持久战,俄罗斯国内反战情绪上升。
2025年莫斯科示W活动中,“反对强制征兵”成为主要诉求之一。通过将征兵范围扩大至外籍人员,可在一定程度上缓解本土民众的抵触情绪。

正是基于可以预见的风险,2026年2月22日领馆提醒发布后,短短3天内,在俄华人的回国计划,从“慢慢规划”变成了“立刻撤离”。
微信群、朋友圈全是求票、拼车、转行李的消息,远东城市的华人,甚至直接走陆路口岸回国,能走一秒是一秒。
恐慌情绪一蔓延,回国机票瞬间成了硬通货,价格疯涨的速度,让人瞠目结舌。
莫斯科到北京、上海,平时经济舱往返大概6000-8000元,提醒发布后,单程直接涨到1.8万-2.5万,涨幅超200%。
远东符拉迪沃斯托克到哈尔滨、长春,平时单程2000-3000元,直接涨到7000-9000元,涨幅超250%。
暴涨的背后,一方面是需求增加了太多,另一方面说是俄罗斯的远东航线都是小飞机,运力有限。
但不管怎么说,在那样的背景下,还是逃回来最重要,毕竟与生意比起来,命更重要。