悲催!深圳一大厂最后通牒,要求员工限期返岗复工,否则全部开除
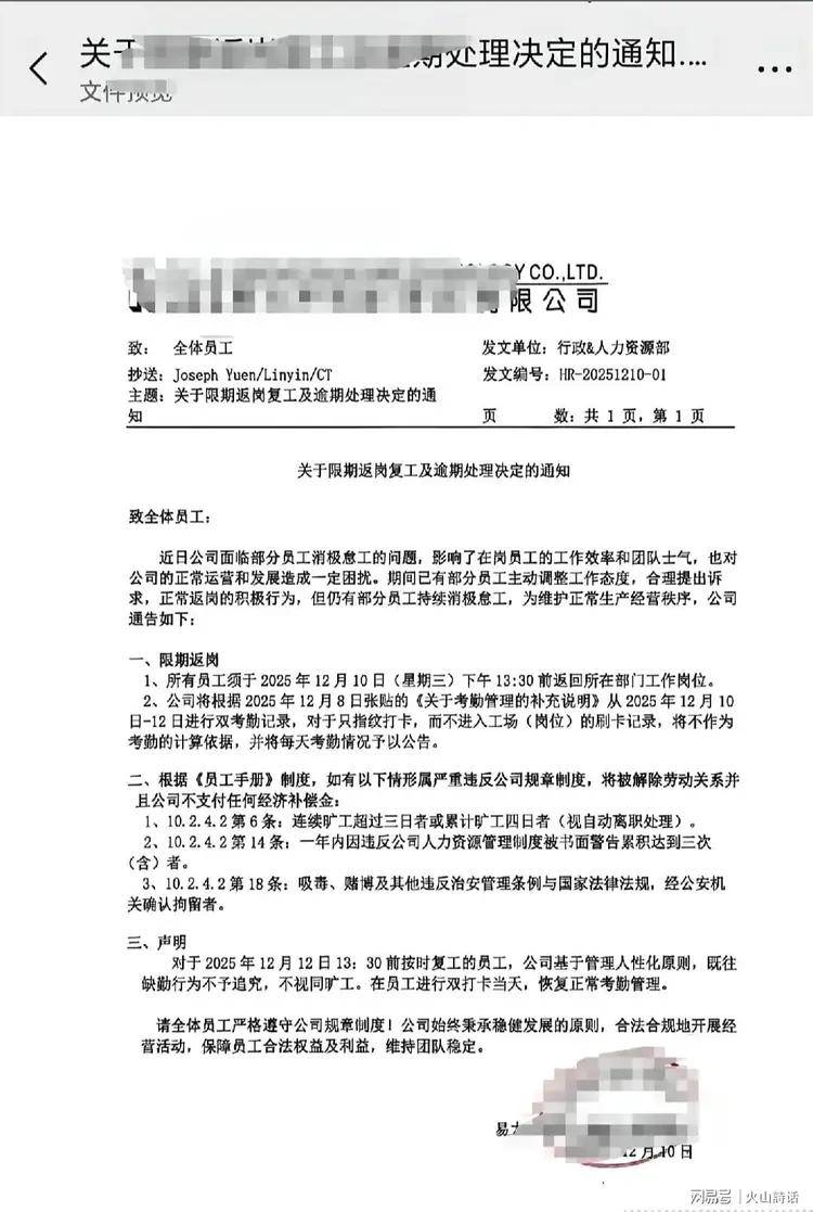
见过抠门的,没见过这么不要脸的!深圳某大厂这波操作,把“卸磨杀驴”玩得明明白白——订单转移没活干,不给补偿反而下最后通牒:12月10日前必须返岗,只打卡不上岗不算数,逾期就按旷工开除,一毛钱补偿都没有!

员工的处境有多惨?没班加每月只拿两三千,连养家糊口都不够,诉求简单到不能再简单:好聚好散,依法补偿就行。可大厂倒好,不解决问题,反而解决提问题的人,用“开除”威胁员工,这不就是变相裁员想白嫖吗?

再看看人家中山佳能,同样是关厂,格局直接拉开十万八千里!扎根24年停产,给员工的补偿高达2.3N,还有就业支援金、贡献奖,工龄18年的拿40万,20年的拿63万,甚至给董事长亲笔推荐信。员工哭着感恩,不是因为钱,是因为被尊重——自己多年的付出,被企业当成了回事。
一边是“你不回岗就开除,补偿想都别想”,一边是“关厂也给足体面,让员工笑着离开”;一边是两三千工资逼员工硬扛,一边是超额补偿让员工安家。这对比简直刺眼!
深圳这家大厂的套路谁看不懂?订单转移了没活干,又不想掏裁员补偿,就用“消极怠工”扣帽子,逼员工自动离职。可员工不是傻子,两三千块钱够干嘛?房租、吃饭都不够,更别说养家。你要是真有活干,员工能不返岗?说白了就是想白嫖劳动力,还想省下补偿款,吃相太难看!

企业赚钱时喊员工“家人”,遇到困难就想一脚踢开,连最基本的劳动法都懒得遵守。反观佳能,知道关厂会影响员工生活,不仅给足法定补偿,还额外加福利,这才是企业该有的担当。赔偿从来不是数字,是对员工多年付出的认可,是“分手留体面”的情义。
制造业换赛道、订单转移都能理解,但怎么散伙,最见企业格局。深圳大厂用威胁逼员工走,寒的是所有打工人的心;佳能用厚待送员工离,赢的是全网尊重。

别以为员工好欺负,依法补偿是底线,耍无赖、玩套路迟早会遭反噬。希望所有企业都学学佳能:钱给到位,面子给足,别丢了最基本的担当。也劝深圳这家大厂,别再自欺欺人,员工要的不是两三千的死工资,是被尊重的体面——再这么折腾,最后只会砸了自己的招牌!
你觉得深圳大厂该给补偿吗?企业关厂/订单转移,该怎么对待员工?