百万港人涌进深圳,让香港人买爆的购物中心都做了什么?
香港人正以“迅雷不及掩耳之势”挤爆深圳。据香港入境事务处数据显示,7月份出入境人次为2068万,较6月份增近两成,创通关以来新高。入境香港的总人次约为1032.6万,自香港出境的总人次约为1036.3万。其中,约六成为香港居民,内地访客占近三成。
阔别三年,从反向代购的大火,到港人北上消费持续升温,两地之间出现的逆转消费现象,令人感叹。变化之下,是港币兑人民币汇率持续上涨带来的极高性价比;也是深圳购物中心针对香港旅客推出的专属服务/优惠;更是深圳各区纷纷推出相关举措促进深港消费深度融合.......且听我们一一道来。
来源 | 铱星云商新媒体中心
1
港人在深圳购物中心
上演“人从众”
铱星云商工作坐标深圳福田,距离福田口岸车程不到15分钟,楼下就是丰盛町美食街,隔壁即为十亩地。最近能在深圳感知到香港同胞的瞬间,就是中午外出觅食时,隔座是操着一口港普询宜如何用手机点单的香港游客;下班路上,偶遇统一着装出行的香港 “师奶团”。
当大多数深圳人还在后知后觉深圳从哪冒出那么多香港人时,“香港-深圳”特种兵式一日游的话题早已在小红书上被讨论得热火朝天。
据@香港直通车,7月1日-7月9日,香港居民入境深圳人数累计达到137万人之多(下图);而内地居民入境香港人数累计47万人(上图)。


百万港人涌进深圳,走街串巷中,香港人甚至挖掘了很多深圳人都在评论区跪求的“省钱消费”。与此同时,每到周末,金光华广场、卓悦汇、卓悦中心、深圳福田星河COCO Park、前海壹方城、万象天地、皇庭广场、壹方天地等靠近口岸或交通便捷的地铁口商场就成为了香港人“吃喝玩乐”的主要目的地。
在香港游客的填充下,深圳购物中心开始上演“人从众”。最典型的例子当如皇庭广场。去年,皇庭广场还因为债务缠身, 深陷“挂牌拍卖转让”风波, 不利新闻让整个商场的形象“摇摇欲坠”。如今皇庭广场从人流量开始实现逆转,大都是香港人北上的贡献,这种现象,也给项目的运营吃下了一颗定心丸。周末皇庭广场餐饮门店的排队情况,是让周边居民望而却步的程度。
皇庭广场周末排队情况图源:小红书@深圳商业008
在深圳逛出一定心得的香港人,还根据自己的主观感受,整理出“深圳各大商场冷气程度名单”。

而深圳人,也根据港人爱穿运动鞋、运动服、背双肩包的穿衣特征,以及手里拎着三件套“阿嬷手作、鲍师傅、kumo kumo的消费偏好,一眼辨别他们是来深消费的香港人。同时,像喜茶、奈雪的茶、山姆超市、木屋烧烤、太二酸菜鱼、海底捞等也成为香港人在深圳消费的热门选择。
图源:小红书@港漂有话说
2
迎港客
深圳购物中心“放大招”
香港人开启愉快的周末跨城游,对深圳消费市场有显著的提振作用。据戴德梁行数据显示,2023年前4月,市域级、区域级购物中心日均客流较去年同期分别大幅增长68.0%、46.8%。其中,福田中心区人流改善最为明显。该机构相关人员分析人流改善的原因与年初深港两地全面恢复通关后,香港游客来深旅游、消费有关。
深业商业管理有限公司董事长钟革惠在接受深圳特区报采访时表示:“今年以来,深业上城的香港消费者客流量上涨了40%。”除了餐饮美食,美容美甲类、休闲娱乐类的店铺也深受香港消费者喜爱,常常预约爆满。位于深业上城的文华东方酒店今年接待香港客人的比例出现明显增长,高峰期港客占比达10%。6月份酒店港客比例达到一个峰值。

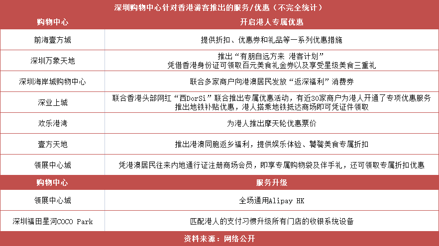
港客反向消费,深圳购物中心闻风而动。据铱星云商不完全统计,自深港两地通关以来,至少有7家深圳购物中心面向香港游客推出专属服务/优惠,吸引了不少港客前往消费。
据统计,7月以来,前海壹方城已经接待了超千次的香港地区车辆来项目消费。这一数据直观地反映了壹方城消费吸引力和港人对深圳消费市场的热衷。
前海壹方城为了吸引包括香港在内的顾客前来消费,推出包括提供折扣、优惠券和礼品等在内的一系列优惠措施。近期项目也联动场内48家餐饮品牌,解锁项目“必吃榜”,邀请好友一起参与投票可赢人气霸王餐。更联动王者荣耀举办线下首发“一起乐开花”主题展等精彩活动。

除了这些优惠活动外,项目还为消费者购物过程中提供导购服务,让消费者在深圳的购物体验更加舒适和愉快。以及更加便捷的支付方式,例如提供支付宝、微信支付等多样化的支付方式,使购物体验更加便利和快捷。
在过去的几个月中,前海壹方城已经带动了商圈的消费升级,成为商圈新的消费热点。据最新数据显示,壹方城购物中心的销售额及客流在上半年同比都有了显著的提升,这其中有相当一部分是来自于香港消费者的贡献。总的来说,前海壹方城多样优惠活动的推出,为港人前来深圳消费提供了更多的优惠和便利。
无独有偶,近期,壹方天地也推出了港澳同胞返乡福利,提供娱乐体验、饕餮美食专属折扣,吸引了不少港人前来消费,成为热门消费娱乐打卡地。
据悉,香港顾客对壹方天地内的朗玩、风洞 ifly、陈露国际水上滑冰、雪域新潮·室内滑雪、HADO·AR 科技运动馆等运动体验品牌非常喜爱,同时包括悦得闲、丹桂轩、79号渔船等餐饮品牌也深受香港顾客的青睐。这些品牌大大满足了港人对品质化、多元化、便利化的消费需求,由此也成功吸引了众多香港顾客前来消费,推动了深港两地的经济活力。

另一方面,深圳各区也面向香港消费者发放消费券。2月,罗湖区面向999对深港异地家庭、亲友派发999元数字人民币专属红包。7月,第三届南山体育消费季特推出香港专场,向深港两地且使用港澳证件的实名用户派发满200减100元的体育用品消费券、满200减100元体育场馆消费券。在政府的牵动下,促进深港两地联系的市集、营销活动也相继落地深圳各大购物中心。
5月26-28日,“港·潮流”购物节在深圳福田星河COCO Park举行,近80家香港参展商、超过130家香港品牌参展, 从时尚、食品、设计、科技产品等领域,打造“潮·生活”、“潮·品味”、“潮·品尝”三大主题区,呈现港风的潮流魅力。

7月14日-30日,KK MALL在北广场打造“深港美食市集”,带来10+家港式小吃、网红港式奶茶、咖啡以及轻食摊位,吸引了不少市民前往逛吃。

3
“香港赚钱深圳花”
成趋势
事实上,香港人“席卷”深圳这股热潮早有预兆。3月份,深港两地刚通关不久,就有代购反馈,从香港代购药品、电子产品、化妆品到内地的生意不再吃香,反而是香港人开始从深圳代购奶茶、甜品、卤料等各种美食。
“反向代购”话题就此火出圈。代购们从不同口岸出发,沿着东铁线、屯马线等地铁线路,在不同站点与香港单主交接货物。现如今,反向代购已经成为一种新型的跨境购物方式。

满足口腹之欲之余,香港人北上消费的热情被彻底点燃。据香港“01”网报道, 在清明节及复活节长假期间,由于内地与香港的各大关口都有大批香港市民北上旅游,高德地图、美团、大众点评、小红书、铁路12306等内地手机App在香港的下载量极速攀升。
阔别3年,从“反向代购”、“深圳一日游之香港特种兵行程攻略”爆红网络,再到香港人入境深圳人数飙升, 种种现象表明,“香港赚钱深圳花”的齿轮已经开始转动 ,其背后,有以下四大驱动力:
一是性价比高。IP为中国香港的网友,一针见血指出:就跟内地消费者会来香港买奢侈品一样,我们去深圳消费的感觉就是很实惠。众所周知,香港物价水平极高,淄博烧烤爆火期间,有网友晒出花费266港币,却只能点五串烧烤的清单。相比之下,相同的价格,在内地一个普通的烧烤店里,却能吃到饱。
加之4月以来,港币兑人民币汇率持续上涨,也是推动香港人到深消费的一大因素。此外, 一些城中村也成为港人消费、寻味物美价廉的美食据点。

二是内地餐饮品牌的多样化。“全国只有香港人才认为深圳不是美食荒漠!”这句话的背后含义,无关深圳的饮食文化,而是作为“外来人口”大市的深圳,能够兼容下来自全国各地的美食连锁品牌。据铱星云商统计,仅上半年,深圳26个代表型购物中心就引进有餐饮首店23个,且餐饮形式多元,涵盖茶咖甜品、地方菜与异域餐饮。从这一点上看,深圳餐饮业态无论从品牌丰富度、创新度、口味, 都比被日料、茶餐厅、西餐包围的香港要优胜得多。
三是服务态度。一直以来,香港服务人员“不够友好”的服务态度总是为人诟病,这一点,无论是面对本地人还是内地游客,他们都保持着“一视同仁”的态度。相比之下,内地企业更为亲切的服务态度,这也是导致消费流向深圳的原因之一。

四是深圳购物中心提供的差异化体验。这一点主要体现在空间形态上,相比于香港的购物中心,深圳购物中心的建筑形态更开放,通常搭配有户外广场,创造了更加宽敞和舒适的购物环境。在业态方面,深圳购物中心的体验业态、特色餐饮相对也会更丰富。特别是在近几年,庞大的新消费市场滋生了不少能逛、能买、能体验的新物种品牌,如潮玩、露营+、生活方式集合店、新中式烘焙、新国潮等,给许久没来深圳逛街的香港年轻人带来极大新鲜感。
而从两地“互换人设”的角度上看,还是因为内地与香港的差距在不断缩小。就从购物层面来说,香港作为“世界级”的购物天堂,因税收政策,世界名品扎堆,备受内地旅客青睐。
但随着深圳购物中心不断加强的“高化”配置;内地直播市场头部主播“把价格打下来”的现象以及免税经济的快速发展,现在内地消费者已经可以以更快速度,更优惠的价格买到进口货品。香港的竞争优势逐渐减弱。
6月,深港公交地铁实现乘车扫码互联互认互通;7月,“港车北上”政策正式实施。随着深港两地交流更加便捷,占据地利的深圳购物中心势必将迎来更多香港消费者。针对香港消费者的需求和偏好,深圳消费市场还将如何创新,我们也会持续关注并报道。